Showing:

Annotations
Diagrams
Facets
Properties
Used by

Table of Contents

Group by:

No namespace

Main Schema
Elements
Main schema fresh-schema.xsd
Namespace No namespace
Annotations
Description du bras
Blinded masking, details
Properties
attribute form default unqualified
element form default unqualified
[ top ]
Element FreshSchema
Namespace No namespace
Annotations
Schema Métadonnées FReSH
Diagram
Diagramfresh-schema.tmp#FreshSchema_TechnicalInfofresh-schema.tmp#FreshSchema_StudyRelatedInfofresh-schema.tmp#FreshSchema_AdministrativeInformationfresh-schema.tmp#FreshSchema_StudyMethodologyfresh-schema.tmp#FreshSchema_DataCollectionAccess
Properties
content complex
Children AdministrativeInformation, DataCollectionAccess, StudyMethodology, StudyRelatedInfo, TechnicalInfo
[ top ]
Element FreshSchema / TechnicalInfo
Namespace No namespace
Annotations
Métadonnées techniques de la fiche
Technical metadata
Diagram
Diagramfresh-schema.tmp#FreshSchema_FreshSchema_TechnicalInfo_StudyIdfresh-schema.tmp#FreshSchema_FreshSchema_TechnicalInfo_Provenancefresh-schema.tmp#FreshSchema_FreshSchema_TechnicalInfo_VersionLangfresh-schema.tmp#FreshSchema_FreshSchema_TechnicalInfo_OriginLangfresh-schema.tmp#FreshSchema_FreshSchema_TechnicalInfo_CreationDatefresh-schema.tmp#FreshSchema_FreshSchema_TechnicalInfo_LastUpdatedAutofresh-schema.tmp#FreshSchema_FreshSchema_TechnicalInfo_LastUpdatedManualfresh-schema.tmp#FreshSchema_FreshSchema_TechnicalInfo_RespValidationfresh-schema.tmp#FreshSchema_FreshSchema_TechnicalInfo_AutoTranslationfresh-schema.tmp#FreshSchema_FreshSchema_TechnicalInfo_Statusfresh-schema.tmp#FreshSchema_FreshSchema_TechnicalInfo_MetadataContributor
Properties
content complex
Children AutoTranslation, CreationDate, LastUpdatedAuto, LastUpdatedManual, MetadataContributor, OriginLang, Provenance, RespValidation, Status, StudyId, VersionLang
[ top ]
Element FreshSchema / TechnicalInfo / StudyId
Namespace No namespace
Annotations
Identifiant de l'étude
Study ID
Diagram
Diagramfresh-schema.tmp#DatasetIDType_IDSchemafresh-schema.tmp#DatasetIDType_Identifierfresh-schema.tmp#DatasetIDType
Type DatasetIDType
Properties
content complex
minOccurs 1
maxOccurs 1
Children IDSchema, Identifier
[ top ]
Element DatasetIDType / IDSchema
Namespace No namespace
Annotations
Type d'identifiant de l'étude
Identifiant de l'étude
Diagram
Diagram
Type xsd:string
Properties
content simple
[ top ]
Element DatasetIDType / Identifier
Namespace No namespace
Annotations
Code de l'identifiant
ID code
Diagram
Diagram
Type xsd:string
Properties
content simple
[ top ]
Element FreshSchema / TechnicalInfo / Provenance
Namespace No namespace
Annotations
Provenance
Provenance
Diagram
Diagram
Type restriction of xsd:string
Properties
content simple
minOccurs 0
default PEF
Facets
enumeration clinicaltrials.gov
enumeration CTIS
enumeration PROGEDO
enumeration ECLAIRE
enumeration PEF
[ top ]
Element FreshSchema / TechnicalInfo / VersionLang
Namespace No namespace
Annotations
Langue de la version
Version language
Diagram
Diagram
Type restriction of xsd:string
Properties
content simple
default fr
Facets
enumeration fr
enumeration en
[ top ]
Element FreshSchema / TechnicalInfo / OriginLang
Namespace No namespace
Annotations
Langue d'origine
Original language
Diagram
Diagram
Type restriction of xsd:string
Properties
content simple
default fr
Facets
enumeration fr
enumeration en
[ top ]
Element FreshSchema / TechnicalInfo / CreationDate
Namespace No namespace
Annotations
Date du 1er enregistrement
First record date
Diagram
Diagram
Type xsd:date
Properties
content simple
[ top ]
Element FreshSchema / TechnicalInfo / LastUpdatedAuto
Namespace No namespace
Annotations
Date de la dernière MAJ automatique
Last automatic update date
Diagram
Diagram
Type xsd:date
Properties
content simple
[ top ]
Element FreshSchema / TechnicalInfo / LastUpdatedManual
Namespace No namespace
Annotations
Date de la dernière MAJ manuelle
Last manual update date
Diagram
Diagram
Type xsd:date
Properties
content simple
[ top ]
Element FreshSchema / TechnicalInfo / RespValidation
Namespace No namespace
Annotations
Completion/validation par le responsable
Completion/validation by the responsible person
Diagram
Diagram
Type xsd:boolean
Properties
content simple
[ top ]
Element FreshSchema / TechnicalInfo / AutoTranslation
Namespace No namespace
Annotations
Traduction automatique
Automatic translation
Diagram
Diagram
Type xsd:boolean
Properties
content simple
[ top ]
Element FreshSchema / TechnicalInfo / Status
Namespace No namespace
Annotations
Status
Status
Diagram
Diagram
Type restriction of xsd:string
Properties
content simple
Facets
enumeration Brouillon
enumeration En attente de validation
enumeration Retournée
enumeration Rejetée
enumeration Publiée
enumeration Importée
enumeration Mise à jour automatiquement
enumeration Mise à jour manuellement
[ top ]
Element FreshSchema / TechnicalInfo / MetadataContributor
Namespace No namespace
Annotations
Contributeur de la fiche de métadonnées
Metadata Contributor
Diagram
Diagramfresh-schema.tmp#FreshSchema_FreshSchema_TechnicalInfo_FreshSchema_FreshSchema_TechnicalInfo_MetadataContributor_ContributorNamefresh-schema.tmp#FreshSchema_FreshSchema_TechnicalInfo_FreshSchema_FreshSchema_TechnicalInfo_MetadataContributor_ContributorAffiliation
Properties
content complex
Children ContributorAffiliation, ContributorName
[ top ]
Element FreshSchema / TechnicalInfo / MetadataContributor / ContributorName
Namespace No namespace
Annotations
Prénom NOM
Last name – First name
Diagram
Diagram
Type xsd:string
Properties
content simple
[ top ]
Element FreshSchema / TechnicalInfo / MetadataContributor / ContributorAffiliation
Namespace No namespace
Annotations
Affiliation
Affiliation
Diagram
Diagram
Properties
minOccurs 0
[ top ]
Element FreshSchema / StudyRelatedInfo
Namespace No namespace
Annotations
Informations relatives à l'étude
Study related information
Diagram
Diagramfresh-schema.tmp#FreshSchema_FreshSchema_StudyRelatedInfo_StudyOverviewfresh-schema.tmp#FreshSchema_FreshSchema_StudyRelatedInfo_Themefresh-schema.tmp#FreshSchema_FreshSchema_StudyRelatedInfo_Population
Properties
content complex
Children Population, StudyOverview, Theme
[ top ]
Element FreshSchema / StudyRelatedInfo / StudyOverview
Namespace No namespace
Annotations
Présentation de l'étude
StudyOverview
Diagram
Diagramfresh-schema.tmp#FreshSchema_FreshSchema_StudyRelatedInfo_FreshSchema_FreshSchema_StudyRelatedInfo_StudyOverview_Titlefresh-schema.tmp#FreshSchema_FreshSchema_StudyRelatedInfo_FreshSchema_FreshSchema_StudyRelatedInfo_StudyOverview_Acronymfresh-schema.tmp#FreshSchema_FreshSchema_StudyRelatedInfo_FreshSchema_FreshSchema_StudyRelatedInfo_StudyOverview_StudyStatusfresh-schema.tmp#FreshSchema_FreshSchema_StudyRelatedInfo_FreshSchema_FreshSchema_StudyRelatedInfo_StudyOverview_Purposefresh-schema.tmp#FreshSchema_FreshSchema_StudyRelatedInfo_FreshSchema_FreshSchema_StudyRelatedInfo_StudyOverview_Summaryfresh-schema.tmp#FreshSchema_FreshSchema_StudyRelatedInfo_FreshSchema_FreshSchema_StudyRelatedInfo_StudyOverview_Keyword
Properties
content complex
Children Acronym, Keyword, Purpose, StudyStatus, Summary, Title
[ top ]
Element FreshSchema / StudyRelatedInfo / StudyOverview / Title
Namespace No namespace
Annotations
Titre de l'étude
Study title
Diagram
Diagram
Type xsd:string
Properties
content simple
minOccurs 1
maxOccurs 1
[ top ]
Element FreshSchema / StudyRelatedInfo / StudyOverview / Acronym
Namespace No namespace
Annotations
Acronyme  de l'étude
Study acronym
Diagram
Diagram
Type xsd:string
Properties
content simple
minOccurs 0
[ top ]
Element FreshSchema / StudyRelatedInfo / StudyOverview / StudyStatus
Namespace No namespace
Annotations
Statut actuel de l'étude
Current study status
Diagram
Diagram
Type restriction of xsd:string
Properties
content simple
Facets
enumeration Etude active
enumeration Etude completée
enumeration Etude arretée
enumeration Incunnu
[ top ]
Element FreshSchema / StudyRelatedInfo / StudyOverview / Purpose
Namespace No namespace
Annotations
Objectifs de l'étude
Study objectives
Diagram
Diagram
Type xsd:string
Properties
content simple
minOccurs 0
[ top ]
Element FreshSchema / StudyRelatedInfo / StudyOverview / Summary
Namespace No namespace
Annotations
Résumé de l'étude
Study summary
Diagram
Diagram
Type xsd:string
Properties
content simple
minOccurs 1
maxOccurs 1
[ top ]
Element FreshSchema / StudyRelatedInfo / StudyOverview / Keyword
Namespace No namespace
Annotations
Mot-clés libres
Free keywords
Diagram
Diagram
Type xsd:string
Properties
content simple
minOccurs 0
maxOccurs unbounded
[ top ]
Element FreshSchema / StudyRelatedInfo / Theme
Namespace No namespace
Annotations
Thématique
Theme
Diagram
Diagramfresh-schema.tmp#FreshSchema_FreshSchema_StudyRelatedInfo_FreshSchema_FreshSchema_StudyRelatedInfo_Theme_IsHealthThemefresh-schema.tmp#FreshSchema_FreshSchema_StudyRelatedInfo_FreshSchema_FreshSchema_StudyRelatedInfo_Theme_HealthThemefresh-schema.tmp#FreshSchema_FreshSchema_StudyRelatedInfo_FreshSchema_FreshSchema_StudyRelatedInfo_Theme_OtherHealthThemefresh-schema.tmp#FreshSchema_FreshSchema_StudyRelatedInfo_FreshSchema_FreshSchema_StudyRelatedInfo_Theme_HealthDeterminantfresh-schema.tmp#FreshSchema_FreshSchema_StudyRelatedInfo_FreshSchema_FreshSchema_StudyRelatedInfo_Theme_OtherSocioDemoDeterminantfresh-schema.tmp#FreshSchema_FreshSchema_StudyRelatedInfo_FreshSchema_FreshSchema_StudyRelatedInfo_Theme_OtherEnvironmentalDemoDeterminantfresh-schema.tmp#FreshSchema_FreshSchema_StudyRelatedInfo_FreshSchema_FreshSchema_StudyRelatedInfo_Theme_OtherHealthcarSystemDeterminantfresh-schema.tmp#FreshSchema_FreshSchema_StudyRelatedInfo_FreshSchema_FreshSchema_StudyRelatedInfo_Theme_OtherBehaviouralDeterminantfresh-schema.tmp#FreshSchema_FreshSchema_StudyRelatedInfo_FreshSchema_FreshSchema_StudyRelatedInfo_Theme_OtherBiologicalDeterminantfresh-schema.tmp#FreshSchema_FreshSchema_StudyRelatedInfo_FreshSchema_FreshSchema_StudyRelatedInfo_Theme_OtherDeterminantfresh-schema.tmp#FreshSchema_FreshSchema_StudyRelatedInfo_FreshSchema_FreshSchema_StudyRelatedInfo_Theme_Pathologyfresh-schema.tmp#FreshSchema_FreshSchema_StudyRelatedInfo_FreshSchema_FreshSchema_StudyRelatedInfo_Theme_RareDiseases
Properties
content complex
Children HealthDeterminant, HealthTheme, IsHealthTheme, OtherBehaviouralDeterminant, OtherBiologicalDeterminant, OtherDeterminant, OtherEnvironmentalDemoDeterminant, OtherHealthTheme, OtherHealthcarSystemDeterminant, OtherSocioDemoDeterminant, Pathology, RareDiseases
[ top ]
Element FreshSchema / StudyRelatedInfo / Theme / IsHealthTheme
Namespace No namespace
Annotations
L'étude porte-t-elle sur une ou plusieurs spécialité(s) médicale(s) ?
Does the study cover one or more medical speciality(ies)?
Diagram
Diagram
Type xsd:boolean
Properties
content simple
minOccurs 1
[ top ]
Element FreshSchema / StudyRelatedInfo / Theme / HealthTheme
Namespace No namespace
Annotations
Spécialité(s) médicale(s) concernée(s)
Medical speciality(ies) concerned
Diagram
Diagramfresh-schema.tmp#CvIdType_valuefresh-schema.tmp#CvIdType_URIfresh-schema.tmp#CvIdType
Type CvIdType
Properties
content complex
minOccurs 0
maxOccurs unbounded
Children URI, value
[ top ]
Element CvIdType / value
Namespace No namespace
Diagram
Diagram
Type xsd:string
Properties
content simple
default
[ top ]
Element CvIdType / URI
Namespace No namespace
Diagram
Diagram
Type xsd:anyURI
Properties
content simple
[ top ]
Element FreshSchema / StudyRelatedInfo / Theme / OtherHealthTheme
Namespace No namespace
Annotations
Autre spécialité médicale, précisions
Other medical specialty, details
Diagram
Diagram
Type xsd:string
Properties
content simple
minOccurs 0
[ top ]
Element FreshSchema / StudyRelatedInfo / Theme / HealthDeterminant
Namespace No namespace
Annotations
Déterminants de santé
Health determinants
Diagram
Diagram
Type xsd:string
Properties
content simple
minOccurs 0
maxOccurs unbounded
[ top ]
Element FreshSchema / StudyRelatedInfo / Theme / OtherSocioDemoDeterminant
Namespace No namespace
Annotations
Autres déterminants socio-démographiques et économiques, précisions
Other socio-demographic and economic determinants, details
Diagram
Diagram
Type xsd:string
Properties
content simple
minOccurs 0
[ top ]
Element FreshSchema / StudyRelatedInfo / Theme / OtherEnvironmentalDemoDeterminant
Namespace No namespace
Annotations
Autres déterminants environnementaux, précisions
Other environmental determinants, details
Diagram
Diagram
Type xsd:string
Properties
content simple
minOccurs 0
[ top ]
Element FreshSchema / StudyRelatedInfo / Theme / OtherHealthcarSystemDeterminant
Namespace No namespace
Annotations
Autres déterminants liés au système de santé, précisions
Other healthcare system determinants, details
Diagram
Diagram
Type xsd:string
Properties
content simple
minOccurs 0
[ top ]
Element FreshSchema / StudyRelatedInfo / Theme / OtherBehaviouralDeterminant
Namespace No namespace
Annotations
Autres déterminants comportementaux, précisions
Other behavioral determinants, details
Diagram
Diagram
Type xsd:string
Properties
content simple
minOccurs 0
[ top ]
Element FreshSchema / StudyRelatedInfo / Theme / OtherBiologicalDeterminant
Namespace No namespace
Annotations
Autres déterminants biologiques, précisions
Other biological determinants, details
Diagram
Diagram
Type xsd:string
Properties
content simple
minOccurs 0
[ top ]
Element FreshSchema / StudyRelatedInfo / Theme / OtherDeterminant
Namespace No namespace
Annotations
Autres déterminants, précisions
Other determinants, details
Diagram
Diagram
Type xsd:string
Properties
content simple
minOccurs 0
[ top ]
Element FreshSchema / StudyRelatedInfo / Theme / Pathology
Namespace No namespace
Annotations
Pathologie(s), affection(s) ou diagnostic(s) ciblé(s) par l’étude
Pathology(ies), condition(s) or diagnose(s) targeted by the study
Diagram
Diagramfresh-schema.tmp#CvIdType_valuefresh-schema.tmp#CvIdType_URIfresh-schema.tmp#CvIdType
Type CvIdType
Properties
content complex
minOccurs 0
maxOccurs unbounded
Children URI, value
[ top ]
Element FreshSchema / StudyRelatedInfo / Theme / RareDiseases
Namespace No namespace
Annotations
L'étude porte-t-elle sur une ou plusieurs maladie(s) rare(s) ?
Does the study cover one or more rare disease(s)?
Diagram
Diagram
Type xsd:boolean
Properties
content simple
[ top ]
Element FreshSchema / StudyRelatedInfo / Population
Namespace No namespace
Annotations
Population de l'étude
Study population
Diagram
Diagramfresh-schema.tmp#FreshSchema_FreshSchema_StudyRelatedInfo_FreshSchema_FreshSchema_StudyRelatedInfo_Population_PopulationTypefresh-schema.tmp#FreshSchema_FreshSchema_StudyRelatedInfo_FreshSchema_FreshSchema_StudyRelatedInfo_Population_OtherPopulationTypefresh-schema.tmp#FreshSchema_FreshSchema_StudyRelatedInfo_FreshSchema_FreshSchema_StudyRelatedInfo_Population_DemographicInfofresh-schema.tmp#FreshSchema_FreshSchema_StudyRelatedInfo_FreshSchema_FreshSchema_StudyRelatedInfo_Population_OtherClusionfresh-schema.tmp#FreshSchema_FreshSchema_StudyRelatedInfo_FreshSchema_FreshSchema_StudyRelatedInfo_Population_GeographicalCoverage
Properties
content complex
Children DemographicInfo, GeographicalCoverage, OtherClusion, OtherPopulationType, PopulationType
[ top ]
Element FreshSchema / StudyRelatedInfo / Population / PopulationType
Namespace No namespace
Annotations
Type de population
Diagram
Diagram
Type xsd:string
Properties
content simple
maxOccurs unbounded
[ top ]
Element FreshSchema / StudyRelatedInfo / Population / OtherPopulationType
Namespace No namespace
Annotations
Other population type, details
Diagram
Diagram
Type xsd:string
Properties
content simple
minOccurs 0
[ top ]
Element FreshSchema / StudyRelatedInfo / Population / DemographicInfo
Namespace No namespace
Annotations
Caractéristiques démographiques
Demographic characteristics
Diagram
Diagramfresh-schema.tmp#FreshSchema_FreshSchema_StudyRelatedInfo_FreshSchema_FreshSchema_StudyRelatedInfo_Population_FreshSchema_FreshSchema_StudyRelatedInfo_FreshSchema_FreshSchema_StudyRelatedInfo_Population_DemographicInfo_Sexfresh-schema.tmp#FreshSchema_FreshSchema_StudyRelatedInfo_FreshSchema_FreshSchema_StudyRelatedInfo_Population_FreshSchema_FreshSchema_StudyRelatedInfo_FreshSchema_FreshSchema_StudyRelatedInfo_Population_DemographicInfo_Age
Properties
content complex
Children Age, Sex
[ top ]
Element FreshSchema / StudyRelatedInfo / Population / DemographicInfo / Sex
Namespace No namespace
Annotations
Sexe
Sex
Diagram
Diagramfresh-schema.tmp#CvIdType_valuefresh-schema.tmp#CvIdType_URIfresh-schema.tmp#CvIdType
Type CvIdType
Properties
content complex
minOccurs 1
maxOccurs unbounded
Children URI, value
[ top ]
Element FreshSchema / StudyRelatedInfo / Population / DemographicInfo / Age
Namespace No namespace
Annotations
Age
Age
Diagram
Diagramfresh-schema.tmp#CvIdType_valuefresh-schema.tmp#CvIdType_URIfresh-schema.tmp#CvIdType
Type CvIdType
Properties
content complex
maxOccurs unbounded
Children URI, value
[ top ]
Element FreshSchema / StudyRelatedInfo / Population / OtherClusion
Namespace No namespace
Annotations
Autres critères d'éligibilité
Other eligibility criteria
Diagram
Diagramfresh-schema.tmp#FreshSchema_FreshSchema_StudyRelatedInfo_FreshSchema_FreshSchema_StudyRelatedInfo_Population_FreshSchema_FreshSchema_StudyRelatedInfo_FreshSchema_FreshSchema_StudyRelatedInfo_Population_OtherClusion_InclusionCriterionfresh-schema.tmp#FreshSchema_FreshSchema_StudyRelatedInfo_FreshSchema_FreshSchema_StudyRelatedInfo_Population_FreshSchema_FreshSchema_StudyRelatedInfo_FreshSchema_FreshSchema_StudyRelatedInfo_Population_OtherClusion_ExclusionCriterion
Properties
content complex
Children ExclusionCriterion, InclusionCriterion
[ top ]
Element FreshSchema / StudyRelatedInfo / Population / OtherClusion / InclusionCriterion
Namespace No namespace
Annotations
Critère d'inclusion
Inclusion criterion
Diagram
Diagram
Type xsd:string
Properties
content simple
minOccurs 0
maxOccurs unbounded
[ top ]
Element FreshSchema / StudyRelatedInfo / Population / OtherClusion / ExclusionCriterion
Namespace No namespace
Annotations
Critère d'exclusion
Exclusion criterion
Diagram
Diagram
Type xsd:string
Properties
content simple
minOccurs 0
maxOccurs unbounded
[ top ]
Element FreshSchema / StudyRelatedInfo / Population / GeographicalCoverage
Namespace No namespace
Annotations
Champ géographique
Geographical coverage
Diagram
Diagramfresh-schema.tmp#FreshSchema_FreshSchema_StudyRelatedInfo_FreshSchema_FreshSchema_StudyRelatedInfo_Population_FreshSchema_FreshSchema_StudyRelatedInfo_FreshSchema_FreshSchema_StudyRelatedInfo_Population_GeographicalCoverage_Nationfresh-schema.tmp#FreshSchema_FreshSchema_StudyRelatedInfo_FreshSchema_FreshSchema_StudyRelatedInfo_Population_FreshSchema_FreshSchema_StudyRelatedInfo_FreshSchema_FreshSchema_StudyRelatedInfo_Population_GeographicalCoverage_FranceRegionfresh-schema.tmp#FreshSchema_FreshSchema_StudyRelatedInfo_FreshSchema_FreshSchema_StudyRelatedInfo_Population_FreshSchema_FreshSchema_StudyRelatedInfo_FreshSchema_FreshSchema_StudyRelatedInfo_Population_GeographicalCoverage_GeoDetail
Properties
content complex
Children FranceRegion, GeoDetail, Nation
[ top ]
Element FreshSchema / StudyRelatedInfo / Population / GeographicalCoverage / Nation
Namespace No namespace
Annotations
Pays concerné(s)
Country(ies) concerned
Diagram
Diagramfresh-schema.tmp#CvIdType_valuefresh-schema.tmp#CvIdType_URIfresh-schema.tmp#CvIdType
Type CvIdType
Properties
content complex
minOccurs 1
maxOccurs unbounded
Children URI, value
[ top ]
Element FreshSchema / StudyRelatedInfo / Population / GeographicalCoverage / FranceRegion
Namespace No namespace
Annotations
Région(s) française(s) concernée(s)
French region(s) concerned
Diagram
Diagram
Type xsd:string
Properties
content simple
minOccurs 0
maxOccurs unbounded
[ top ]
Element FreshSchema / StudyRelatedInfo / Population / GeographicalCoverage / GeoDetail
Namespace No namespace
Annotations
Champ géographique, précisions
Geographical coverage details
Diagram
Diagram
Type xsd:string
Properties
content simple
minOccurs 0
[ top ]
Element FreshSchema / AdministrativeInformation
Namespace No namespace
Annotations
Renseignements administratifs
Administrative information
Diagram
Diagramfresh-schema.tmp#FreshSchema_FreshSchema_AdministrativeInformation_RegulatoryRequirementsfresh-schema.tmp#FreshSchema_FreshSchema_AdministrativeInformation_IsContributorPIfresh-schema.tmp#FreshSchema_FreshSchema_AdministrativeInformation_PrimaryInvestigatorfresh-schema.tmp#FreshSchema_FreshSchema_AdministrativeInformation_AddTeamMemberfresh-schema.tmp#FreshSchema_FreshSchema_AdministrativeInformation_TeamMemberfresh-schema.tmp#FreshSchema_FreshSchema_AdministrativeInformation_ContactPointfresh-schema.tmp#FreshSchema_FreshSchema_AdministrativeInformation_FundingAgentfresh-schema.tmp#FreshSchema_FreshSchema_AdministrativeInformation_OrganisationGovernancefresh-schema.tmp#FreshSchema_FreshSchema_AdministrativeInformation_OtherStudyId
Properties
content complex
Children AddTeamMember, ContactPoint, FundingAgent, IsContributorPI, OrganisationGovernance, OtherStudyId, PrimaryInvestigator, RegulatoryRequirements, TeamMember
[ top ]
Element FreshSchema / AdministrativeInformation / RegulatoryRequirements
Namespace No namespace
Annotations
Pré-requis réglementaires
Regulatory requirements
Diagram
Diagramfresh-schema.tmp#FreshSchema_FreshSchema_AdministrativeInformation_FreshSchema_FreshSchema_AdministrativeInformation_RegulatoryRequirements_ObtainedAuthorization
Properties
content complex
minOccurs 0
Children ObtainedAuthorization
[ top ]
Element FreshSchema / AdministrativeInformation / RegulatoryRequirements / ObtainedAuthorization
Namespace No namespace
Annotations
Autorisation(s) ou avi(s) obtenu(s)
Authorisation(s) or approval(s) obtained
Diagram
Diagramfresh-schema.tmp#FreshSchema_FreshSchema_AdministrativeInformation_FreshSchema_FreshSchema_AdministrativeInformation_RegulatoryRequirements_FreshSchema_FreshSchema_AdministrativeInformation_FreshSchema_FreshSchema_AdministrativeInformation_RegulatoryRequirements_ObtainedAuthorization_AuthorizingAgencyfresh-schema.tmp#FreshSchema_FreshSchema_AdministrativeInformation_FreshSchema_FreshSchema_AdministrativeInformation_RegulatoryRequirements_FreshSchema_FreshSchema_AdministrativeInformation_FreshSchema_FreshSchema_AdministrativeInformation_RegulatoryRequirements_ObtainedAuthorization_OtherAuthorizingAgency
Properties
content complex
minOccurs 0
maxOccurs unbounded
Children AuthorizingAgency, OtherAuthorizingAgency
[ top ]
Element FreshSchema / AdministrativeInformation / RegulatoryRequirements / ObtainedAuthorization / AuthorizingAgency
Namespace No namespace
Annotations
Autorité compétente ayant délivré l'autorisation ou l'avis de validité de l'étude
Competent authority that issued the authorisation or notice of validity for the study
Diagram
Diagram
Type restriction of xsd:string
Properties
content simple
Facets
enumeration ANSM
enumeration CNIL
enumeration CESREES
enumeration Autre
enumeration CPP
[ top ]
Element FreshSchema / AdministrativeInformation / RegulatoryRequirements / ObtainedAuthorization / OtherAuthorizingAgency
Namespace No namespace
Annotations
Autre autorité compétente, précisions
Other competent authority, details
Diagram
Diagram
Type xsd:string
Properties
content simple
[ top ]
Element FreshSchema / AdministrativeInformation / IsContributorPI
Namespace No namespace
Annotations
Etes-vous l'investigateur principal (PI) de l'étude ?
Are you the Principal Investigator (PI) of the study ?
Diagram
Diagram
Type xsd:boolean
Properties
content simple
[ top ]
Element FreshSchema / AdministrativeInformation / PrimaryInvestigator
Namespace No namespace
Annotations
Investigateur principale
Principal Investigator
Diagram
Diagramfresh-schema.tmp#FreshSchema_FreshSchema_AdministrativeInformation_FreshSchema_FreshSchema_AdministrativeInformation_PrimaryInvestigator_PINamefresh-schema.tmp#FreshSchema_FreshSchema_AdministrativeInformation_FreshSchema_FreshSchema_AdministrativeInformation_PrimaryInvestigator_PIMailfresh-schema.tmp#FreshSchema_FreshSchema_AdministrativeInformation_FreshSchema_FreshSchema_AdministrativeInformation_PrimaryInvestigator_PIORCIDfresh-schema.tmp#FreshSchema_FreshSchema_AdministrativeInformation_FreshSchema_FreshSchema_AdministrativeInformation_PrimaryInvestigator_PIIdReffresh-schema.tmp#FreshSchema_FreshSchema_AdministrativeInformation_FreshSchema_FreshSchema_AdministrativeInformation_PrimaryInvestigator_PIAffiliationfresh-schema.tmp#FreshSchema_FreshSchema_AdministrativeInformation_FreshSchema_FreshSchema_AdministrativeInformation_PrimaryInvestigator_IsPIContact
Properties
content complex
maxOccurs unbounded
Children IsPIContact, PIAffiliation, PIIdRef, PIMail, PIName, PIORCID
[ top ]
Element FreshSchema / AdministrativeInformation / PrimaryInvestigator / PIName
Namespace No namespace
Annotations
Prénom NOM de l'investigateur principal
First name LAST NAME of the principal investigator
Diagram
Diagram
Type xsd:string
Properties
content simple
[ top ]
Element FreshSchema / AdministrativeInformation / PrimaryInvestigator / PIMail
Namespace No namespace
Annotations
Email de l'investigateur principal
Principal investigator's email
Diagram
Diagram
Type xsd:string
Properties
content simple
[ top ]
Element FreshSchema / AdministrativeInformation / PrimaryInvestigator / PIORCID
Namespace No namespace
Annotations
ORCID de l'investigateur principal
Principal investigator's ORCID
Diagram
Diagram
Type xsd:string
Properties
content simple
minOccurs 0
[ top ]
Element FreshSchema / AdministrativeInformation / PrimaryInvestigator / PIIdRef
Namespace No namespace
Annotations
Identifiant IdRef
IdRef Identifier
Diagram
Diagram
Type xsd:string
Properties
content simple
minOccurs 0
[ top ]
Element FreshSchema / AdministrativeInformation / PrimaryInvestigator / PIAffiliation
Namespace No namespace
Annotations
Affiliation(s) de l'investigateur principal
Principal investigator affiliation(s)
Diagram
Diagramfresh-schema.tmp#FreshSchema_FreshSchema_AdministrativeInformation_FreshSchema_FreshSchema_AdministrativeInformation_PrimaryInvestigator_FreshSchema_FreshSchema_AdministrativeInformation_FreshSchema_FreshSchema_AdministrativeInformation_PrimaryInvestigator_PIAffiliation_OrganisationNamefresh-schema.tmp#FreshSchema_FreshSchema_AdministrativeInformation_FreshSchema_FreshSchema_AdministrativeInformation_PrimaryInvestigator_FreshSchema_FreshSchema_AdministrativeInformation_FreshSchema_FreshSchema_AdministrativeInformation_PrimaryInvestigator_PIAffiliation_OrganisationPIDfresh-schema.tmp#FreshSchema_FreshSchema_AdministrativeInformation_FreshSchema_FreshSchema_AdministrativeInformation_PrimaryInvestigator_FreshSchema_FreshSchema_AdministrativeInformation_FreshSchema_FreshSchema_AdministrativeInformation_PrimaryInvestigator_PIAffiliation_PILabofresh-schema.tmp#FreshSchema_FreshSchema_AdministrativeInformation_FreshSchema_FreshSchema_AdministrativeInformation_PrimaryInvestigator_FreshSchema_FreshSchema_AdministrativeInformation_FreshSchema_FreshSchema_AdministrativeInformation_PrimaryInvestigator_PIAffiliation_PILaboId
Properties
content complex
Children OrganisationName, OrganisationPID, PILabo, PILaboId
[ top ]
Element FreshSchema / AdministrativeInformation / PrimaryInvestigator / PIAffiliation / OrganisationName
Namespace No namespace
Annotations
Nom Organisme d'affiliation
Identifiant de l'organisme d'affiliation
Diagram
Diagram
Type xsd:string
Properties
content simple
[ top ]
Element FreshSchema / AdministrativeInformation / PrimaryInvestigator / PIAffiliation / OrganisationPID
Namespace No namespace
Annotations
Identifiant de l'organisme d'affiliation
Identifiant d'organisme d'affiliation
Diagram
Diagramfresh-schema.tmp#OrganisationPIDType_PIDSchemafresh-schema.tmp#OrganisationPIDType_URIfresh-schema.tmp#OrganisationPIDType
Type OrganisationPIDType
Properties
content complex
Children PIDSchema, URI
[ top ]
Element OrganisationPIDType / PIDSchema
Namespace No namespace
Annotations
Type d'identifiant organisme (ROR, SIRENE, RNSR)
Organisation identifier type (ROR, SIRENE, RNSR)
Diagram
Diagram
Type restriction of xsd:string
Properties
content simple
Facets
enumeration ROR
enumeration RNSR
enumeration SIRENE
[ top ]
Element OrganisationPIDType / URI
Namespace No namespace
Annotations
URI organisme
Organisation identifier URI
Diagram
Diagram
Type xsd:anyURI
Properties
content simple
[ top ]
Element FreshSchema / AdministrativeInformation / PrimaryInvestigator / PIAffiliation / PILabo
Namespace No namespace
Annotations
Affiliation(s), précisions
Affiliation(s), details
Diagram
Diagram
Type xsd:string
Properties
content simple
minOccurs 0
[ top ]
Element FreshSchema / AdministrativeInformation / PrimaryInvestigator / PIAffiliation / PILaboId
Namespace No namespace
Annotations
Identifiant RNSR du laboratoire d'appartenance
Affiliated laboratory RNSR identifier
Diagram
Diagram
Type xsd:string
Properties
content simple
minOccurs 0
[ top ]
Element FreshSchema / AdministrativeInformation / PrimaryInvestigator / IsPIContact
Namespace No namespace
Annotations
L'investigateur principal est-il un point de contact ?
Is the principal investigator a contact point?
Diagram
Diagram
Type xsd:boolean
Properties
content simple
minOccurs 0
[ top ]
Element FreshSchema / AdministrativeInformation / AddTeamMember
Namespace No namespace
Annotations
D'autres équipes sont-elles impliquées dans cette étude ?
Are other teams involved in this study?
Diagram
Diagram
Type xsd:boolean
Properties
content simple
minOccurs 0
[ top ]
Element FreshSchema / AdministrativeInformation / TeamMember
Namespace No namespace
Annotations
Responsable de l'équipe partenaire
Partner team leader
Diagram
Diagramfresh-schema.tmp#FreshSchema_FreshSchema_AdministrativeInformation_FreshSchema_FreshSchema_AdministrativeInformation_TeamMember_TeamMemberNamefresh-schema.tmp#FreshSchema_FreshSchema_AdministrativeInformation_FreshSchema_FreshSchema_AdministrativeInformation_TeamMember_TeamMemberORCIDfresh-schema.tmp#FreshSchema_FreshSchema_AdministrativeInformation_FreshSchema_FreshSchema_AdministrativeInformation_TeamMember_TeamMemberIdReffresh-schema.tmp#FreshSchema_FreshSchema_AdministrativeInformation_FreshSchema_FreshSchema_AdministrativeInformation_TeamMember_TeamMemberAffiliationfresh-schema.tmp#FreshSchema_FreshSchema_AdministrativeInformation_FreshSchema_FreshSchema_AdministrativeInformation_TeamMember_IsTeamMemberContact
Properties
content complex
minOccurs 0
maxOccurs unbounded
Children IsTeamMemberContact, TeamMemberAffiliation, TeamMemberIdRef, TeamMemberName, TeamMemberORCID
[ top ]
Element FreshSchema / AdministrativeInformation / TeamMember / TeamMemberName
Namespace No namespace
Annotations
Prénom NOM du responsable de l'équipe
First name LAST NAME of the team leader
Diagram
Diagram
Type xsd:string
Properties
content simple
[ top ]
Element FreshSchema / AdministrativeInformation / TeamMember / TeamMemberORCID
Namespace No namespace
Annotations
ORCID du responsable de l'équipe
Team leader's ORCID
Diagram
Diagram
Type xsd:string
Properties
content simple
minOccurs 0
[ top ]
Element FreshSchema / AdministrativeInformation / TeamMember / TeamMemberIdRef
Namespace No namespace
Annotations
Identifiant IdRef
IdRef Identifier
Diagram
Diagram
Type xsd:string
Properties
content simple
minOccurs 0
[ top ]
Element FreshSchema / AdministrativeInformation / TeamMember / TeamMemberAffiliation
Namespace No namespace
Annotations
Affiliation(s) du responsable de l'équipe
Team leader affiliation(s)
Diagram
Diagramfresh-schema.tmp#FreshSchema_FreshSchema_AdministrativeInformation_FreshSchema_FreshSchema_AdministrativeInformation_TeamMember_FreshSchema_FreshSchema_AdministrativeInformation_FreshSchema_FreshSchema_AdministrativeInformation_TeamMember_TeamMemberAffiliation_OrganisationNamefresh-schema.tmp#FreshSchema_FreshSchema_AdministrativeInformation_FreshSchema_FreshSchema_AdministrativeInformation_TeamMember_FreshSchema_FreshSchema_AdministrativeInformation_FreshSchema_FreshSchema_AdministrativeInformation_TeamMember_TeamMemberAffiliation_OrganisationPIDfresh-schema.tmp#FreshSchema_FreshSchema_AdministrativeInformation_FreshSchema_FreshSchema_AdministrativeInformation_TeamMember_FreshSchema_FreshSchema_AdministrativeInformation_FreshSchema_FreshSchema_AdministrativeInformation_TeamMember_TeamMemberAffiliation_TeamMemberLabofresh-schema.tmp#FreshSchema_FreshSchema_AdministrativeInformation_FreshSchema_FreshSchema_AdministrativeInformation_TeamMember_FreshSchema_FreshSchema_AdministrativeInformation_FreshSchema_FreshSchema_AdministrativeInformation_TeamMember_TeamMemberAffiliation_TeamMemberLaboId
Properties
content complex
Children OrganisationName, OrganisationPID, TeamMemberLabo, TeamMemberLaboId
[ top ]
Element FreshSchema / AdministrativeInformation / TeamMember / TeamMemberAffiliation / OrganisationName
Namespace No namespace
Annotations
Nom Organisme d'affiliation
Identifiant de l'organisme d'affiliation
Diagram
Diagram
Type xsd:string
Properties
content simple
[ top ]
Element FreshSchema / AdministrativeInformation / TeamMember / TeamMemberAffiliation / OrganisationPID
Namespace No namespace
Annotations
Identifiant de l'organisme d'affiliation
Identifiant d'organisme d'affiliation
Diagram
Diagramfresh-schema.tmp#OrganisationPIDType_PIDSchemafresh-schema.tmp#OrganisationPIDType_URIfresh-schema.tmp#OrganisationPIDType
Type OrganisationPIDType
Properties
content complex
Children PIDSchema, URI
[ top ]
Element FreshSchema / AdministrativeInformation / TeamMember / TeamMemberAffiliation / TeamMemberLabo
Namespace No namespace
Annotations
Affiliation(s), précisions
Affiliation(s), details
Diagram
Diagram
Type xsd:string
Properties
content simple
minOccurs 0
[ top ]
Element FreshSchema / AdministrativeInformation / TeamMember / TeamMemberAffiliation / TeamMemberLaboId
Namespace No namespace
Annotations
Identifiant RNSR du laboratoire d'appartenance
Affiliated laboratory RNSR identifier
Diagram
Diagram
Type xsd:string
Properties
content simple
minOccurs 0
[ top ]
Element FreshSchema / AdministrativeInformation / TeamMember / IsTeamMemberContact
Namespace No namespace
Annotations
Le responsable de l'équipe est-il un point de contact ?
Is the team leader a contact point ?
Diagram
Diagram
Type xsd:boolean
Properties
content simple
minOccurs 0
[ top ]
Element FreshSchema / AdministrativeInformation / ContactPoint
Namespace No namespace
Annotations
Point(s) de contact
Contact point(s)
Diagram
Diagramfresh-schema.tmp#FreshSchema_FreshSchema_AdministrativeInformation_FreshSchema_FreshSchema_AdministrativeInformation_ContactPoint_ContactNamefresh-schema.tmp#FreshSchema_FreshSchema_AdministrativeInformation_FreshSchema_FreshSchema_AdministrativeInformation_ContactPoint_EMailfresh-schema.tmp#FreshSchema_FreshSchema_AdministrativeInformation_FreshSchema_FreshSchema_AdministrativeInformation_ContactPoint_ContactPointAffiliation
Properties
content complex
minOccurs 0
maxOccurs unbounded
Children ContactName, ContactPointAffiliation, EMail
[ top ]
Element FreshSchema / AdministrativeInformation / ContactPoint / ContactName
Namespace No namespace
Annotations
Prénom NOM du contact
First name LAST NAME of the contact
Diagram
Diagram
Type xsd:string
Properties
content simple
[ top ]
Element FreshSchema / AdministrativeInformation / ContactPoint / EMail
Namespace No namespace
Annotations
Email du contact
Contact email
Diagram
Diagram
Type xsd:string
Properties
content simple
[ top ]
Element FreshSchema / AdministrativeInformation / ContactPoint / ContactPointAffiliation
Namespace No namespace
Annotations
Affiliation(s) du contact
Contact affiliation(s)
Diagram
Diagramfresh-schema.tmp#FreshSchema_FreshSchema_AdministrativeInformation_FreshSchema_FreshSchema_AdministrativeInformation_ContactPoint_FreshSchema_FreshSchema_AdministrativeInformation_FreshSchema_FreshSchema_AdministrativeInformation_ContactPoint_ContactPointAffiliation_OrganisationNamefresh-schema.tmp#FreshSchema_FreshSchema_AdministrativeInformation_FreshSchema_FreshSchema_AdministrativeInformation_ContactPoint_FreshSchema_FreshSchema_AdministrativeInformation_FreshSchema_FreshSchema_AdministrativeInformation_ContactPoint_ContactPointAffiliation_OrganisationPIDfresh-schema.tmp#FreshSchema_FreshSchema_AdministrativeInformation_FreshSchema_FreshSchema_AdministrativeInformation_ContactPoint_FreshSchema_FreshSchema_AdministrativeInformation_FreshSchema_FreshSchema_AdministrativeInformation_ContactPoint_ContactPointAffiliation_ContactPointLabofresh-schema.tmp#FreshSchema_FreshSchema_AdministrativeInformation_FreshSchema_FreshSchema_AdministrativeInformation_ContactPoint_FreshSchema_FreshSchema_AdministrativeInformation_FreshSchema_FreshSchema_AdministrativeInformation_ContactPoint_ContactPointAffiliation_ContactPointLaboId
Properties
content complex
Children ContactPointLabo, ContactPointLaboId, OrganisationName, OrganisationPID
[ top ]
Element FreshSchema / AdministrativeInformation / ContactPoint / ContactPointAffiliation / OrganisationName
Namespace No namespace
Annotations
Nom de l'organisation d'affiliation principale
Main affiliated organisation name
Diagram
Diagram
Type xsd:string
Properties
content simple
[ top ]
Element FreshSchema / AdministrativeInformation / ContactPoint / ContactPointAffiliation / OrganisationPID
Namespace No namespace
Annotations
Identifiant de l'organisme d'affiliation
Identifiant d'organisme d'affiliation
Diagram
Diagramfresh-schema.tmp#OrganisationPIDType_PIDSchemafresh-schema.tmp#OrganisationPIDType_URIfresh-schema.tmp#OrganisationPIDType
Type OrganisationPIDType
Properties
content complex
Children PIDSchema, URI
[ top ]
Element FreshSchema / AdministrativeInformation / ContactPoint / ContactPointAffiliation / ContactPointLabo
Namespace No namespace
Annotations
Affiliation(s), précisions
Affiliation(s), details
Diagram
Diagram
Type xsd:string
Properties
content simple
minOccurs 0
[ top ]
Element FreshSchema / AdministrativeInformation / ContactPoint / ContactPointAffiliation / ContactPointLaboId
Namespace No namespace
Annotations
Identifiant RNSR du laboratoire d'appartenance
Affiliated laboratory RNSR identifier
Diagram
Diagram
Type xsd:string
Properties
content simple
minOccurs 0
[ top ]
Element FreshSchema / AdministrativeInformation / FundingAgent
Namespace No namespace
Annotations
Financeur
Funder
Diagram
Diagramfresh-schema.tmp#FreshSchema_FreshSchema_AdministrativeInformation_FreshSchema_FreshSchema_AdministrativeInformation_FundingAgent_FundingAgentNamefresh-schema.tmp#FreshSchema_FreshSchema_AdministrativeInformation_FreshSchema_FreshSchema_AdministrativeInformation_FundingAgent_FundingAgentTypefresh-schema.tmp#FreshSchema_FreshSchema_AdministrativeInformation_FreshSchema_FreshSchema_AdministrativeInformation_FundingAgent_OtherFundingAgentTypefresh-schema.tmp#FreshSchema_FreshSchema_AdministrativeInformation_FreshSchema_FreshSchema_AdministrativeInformation_FundingAgent_FundingAgentPID
Properties
content complex
minOccurs 0
maxOccurs unbounded
Children FundingAgentName, FundingAgentPID, FundingAgentType, OtherFundingAgentType
[ top ]
Element FreshSchema / AdministrativeInformation / FundingAgent / FundingAgentName
Namespace No namespace
Annotations
Nom du financeur
Funder name
Diagram
Diagram
Type xsd:string
Properties
content simple
[ top ]
Element FreshSchema / AdministrativeInformation / FundingAgent / FundingAgentType
Namespace No namespace
Annotations
Type de financeur
Funder type
Diagram
Diagram
Type restriction of xsd:string
Properties
content simple
Facets
enumeration Public (France)
enumeration Public (Europe)
enumeration Industrie
enumeration Privé à but non lucratif
enumeration Autre
[ top ]
Element FreshSchema / AdministrativeInformation / FundingAgent / OtherFundingAgentType
Namespace No namespace
Annotations
Autre type de financeur, précisions
Other funder type, details
Diagram
Diagram
Type xsd:string
Properties
content simple
minOccurs 0
[ top ]
Element FreshSchema / AdministrativeInformation / FundingAgent / FundingAgentPID
Namespace No namespace
Annotations
Identification du financeur
Funder identification
Diagram
Diagramfresh-schema.tmp#OrganisationPIDType_PIDSchemafresh-schema.tmp#OrganisationPIDType_URIfresh-schema.tmp#OrganisationPIDType
Type OrganisationPIDType
Properties
content complex
Children PIDSchema, URI
[ top ]
Element FreshSchema / AdministrativeInformation / OrganisationGovernance
Namespace No namespace
Annotations
Organisation et gouvernance
Organisation and governance
Diagram
Diagramfresh-schema.tmp#FreshSchema_FreshSchema_AdministrativeInformation_FreshSchema_FreshSchema_AdministrativeInformation_OrganisationGovernance_Sponsorfresh-schema.tmp#FreshSchema_FreshSchema_AdministrativeInformation_FreshSchema_FreshSchema_AdministrativeInformation_OrganisationGovernance_Governancefresh-schema.tmp#FreshSchema_FreshSchema_AdministrativeInformation_FreshSchema_FreshSchema_AdministrativeInformation_OrganisationGovernance_Collaborations
Properties
content complex
Children Collaborations, Governance, Sponsor
[ top ]
Element FreshSchema / AdministrativeInformation / OrganisationGovernance / Sponsor
Namespace No namespace
Annotations
Promoteur de l'étude (Organisation responsable)
Sponsor (Responsible organisation)
Diagram
Diagramfresh-schema.tmp#FreshSchema_FreshSchema_AdministrativeInformation_FreshSchema_FreshSchema_AdministrativeInformation_OrganisationGovernance_FreshSchema_FreshSchema_AdministrativeInformation_FreshSchema_FreshSchema_AdministrativeInformation_OrganisationGovernance_Sponsor_SponsorNamefresh-schema.tmp#FreshSchema_FreshSchema_AdministrativeInformation_FreshSchema_FreshSchema_AdministrativeInformation_OrganisationGovernance_FreshSchema_FreshSchema_AdministrativeInformation_FreshSchema_FreshSchema_AdministrativeInformation_OrganisationGovernance_Sponsor_SponsorTypefresh-schema.tmp#FreshSchema_FreshSchema_AdministrativeInformation_FreshSchema_FreshSchema_AdministrativeInformation_OrganisationGovernance_FreshSchema_FreshSchema_AdministrativeInformation_FreshSchema_FreshSchema_AdministrativeInformation_OrganisationGovernance_Sponsor_OtherSponsorTypefresh-schema.tmp#FreshSchema_FreshSchema_AdministrativeInformation_FreshSchema_FreshSchema_AdministrativeInformation_OrganisationGovernance_FreshSchema_FreshSchema_AdministrativeInformation_FreshSchema_FreshSchema_AdministrativeInformation_OrganisationGovernance_Sponsor_SponsorPID
Properties
content complex
Children OtherSponsorType, SponsorName, SponsorPID, SponsorType
[ top ]
Element FreshSchema / AdministrativeInformation / OrganisationGovernance / Sponsor / SponsorName
Namespace No namespace
Annotations
Nom du promoteur
Spoonsor name
Diagram
Diagram
Type xsd:string
Properties
content simple
[ top ]
Element FreshSchema / AdministrativeInformation / OrganisationGovernance / Sponsor / SponsorType
Namespace No namespace
Annotations
Type Promoteur
Sponsor type
Diagram
Diagram
Type xsd:string
Properties
content simple
[ top ]
Element FreshSchema / AdministrativeInformation / OrganisationGovernance / Sponsor / OtherSponsorType
Namespace No namespace
Diagram
Diagram
Type xsd:string
Properties
content simple
minOccurs 0
[ top ]
Element FreshSchema / AdministrativeInformation / OrganisationGovernance / Sponsor / SponsorPID
Namespace No namespace
Annotations
Identification du promoteur
Sponsor identification
Diagram
Diagramfresh-schema.tmp#OrganisationPIDType_PIDSchemafresh-schema.tmp#OrganisationPIDType_URIfresh-schema.tmp#OrganisationPIDType
Type OrganisationPIDType
Properties
content complex
minOccurs 0
Children PIDSchema, URI
[ top ]
Element FreshSchema / AdministrativeInformation / OrganisationGovernance / Governance
Namespace No namespace
Annotations
Gouvernance
Governance
Diagram
Diagramfresh-schema.tmp#FreshSchema_FreshSchema_AdministrativeInformation_FreshSchema_FreshSchema_AdministrativeInformation_OrganisationGovernance_FreshSchema_FreshSchema_AdministrativeInformation_FreshSchema_FreshSchema_AdministrativeInformation_OrganisationGovernance_Governance_Committeefresh-schema.tmp#FreshSchema_FreshSchema_AdministrativeInformation_FreshSchema_FreshSchema_AdministrativeInformation_OrganisationGovernance_FreshSchema_FreshSchema_AdministrativeInformation_FreshSchema_FreshSchema_AdministrativeInformation_OrganisationGovernance_Governance_CommitteeDetailfresh-schema.tmp#FreshSchema_FreshSchema_AdministrativeInformation_FreshSchema_FreshSchema_AdministrativeInformation_OrganisationGovernance_FreshSchema_FreshSchema_AdministrativeInformation_FreshSchema_FreshSchema_AdministrativeInformation_OrganisationGovernance_Governance_OtherGovernance
Properties
content complex
minOccurs 0
Children Committee, CommitteeDetail, OtherGovernance
[ top ]
Element FreshSchema / AdministrativeInformation / OrganisationGovernance / Governance / Committee
Namespace No namespace
Annotations
Comité scientifique ou pilotage
Scientific or steering committee
Diagram
Diagram
Type xsd:boolean
Properties
content simple
[ top ]
Element FreshSchema / AdministrativeInformation / OrganisationGovernance / Governance / CommitteeDetail
Namespace No namespace
Annotations
Comité, précisions
Committee details
Diagram
Diagram
Type xsd:string
Properties
content simple
minOccurs 0
[ top ]
Element FreshSchema / AdministrativeInformation / OrganisationGovernance / Governance / OtherGovernance
Namespace No namespace
Annotations
Autre modalité de gouvernance, précisions
Other form of gouvernance, details
Diagram
Diagram
Type xsd:string
Properties
content simple
minOccurs 0
[ top ]
Element FreshSchema / AdministrativeInformation / OrganisationGovernance / Collaborations
Namespace No namespace
Annotations
Collaborations
Collaborations
Diagram
Diagramfresh-schema.tmp#FreshSchema_FreshSchema_AdministrativeInformation_FreshSchema_FreshSchema_AdministrativeInformation_OrganisationGovernance_FreshSchema_FreshSchema_AdministrativeInformation_FreshSchema_FreshSchema_AdministrativeInformation_OrganisationGovernance_Collaborations_NetworkConsortiumfresh-schema.tmp#FreshSchema_FreshSchema_AdministrativeInformation_FreshSchema_FreshSchema_AdministrativeInformation_OrganisationGovernance_FreshSchema_FreshSchema_AdministrativeInformation_FreshSchema_FreshSchema_AdministrativeInformation_OrganisationGovernance_Collaborations_CollaborationsDetail
Properties
content complex
minOccurs 0
Children CollaborationsDetail, NetworkConsortium
[ top ]
Element FreshSchema / AdministrativeInformation / OrganisationGovernance / Collaborations / NetworkConsortium
Namespace No namespace
Annotations
Réseaux, consortiums
Networks, consortia
Diagram
Diagram
Type xsd:boolean
Properties
content simple
[ top ]
Element FreshSchema / AdministrativeInformation / OrganisationGovernance / Collaborations / CollaborationsDetail
Namespace No namespace
Annotations
Collaboration(s) impliquée(s), précisions
Collaboration(s) involved, details
Diagram
Diagram
Type xsd:string
Properties
content simple
[ top ]
Element FreshSchema / AdministrativeInformation / OtherStudyId
Namespace No namespace
Annotations
Autre(s) identifiant(s) de l'étude
Other(s) identifier(s) for the study
Diagram
Diagramfresh-schema.tmp#DatasetIDType_IDSchemafresh-schema.tmp#DatasetIDType_Identifierfresh-schema.tmp#DatasetIDType
Type DatasetIDType
Properties
content complex
minOccurs 0
maxOccurs unbounded
Children IDSchema, Identifier
[ top ]
Element FreshSchema / StudyMethodology
Namespace No namespace
Annotations
Méthodologie de l'étude
Study methodology
Diagram
Diagramfresh-schema.tmp#FreshSchema_FreshSchema_StudyMethodology_AnalysisUnitfresh-schema.tmp#FreshSchema_FreshSchema_StudyMethodology_ResearchTypefresh-schema.tmp#FreshSchema_FreshSchema_StudyMethodology_InterventionalStudyfresh-schema.tmp#FreshSchema_FreshSchema_StudyMethodology_ObservationalStudyfresh-schema.tmp#FreshSchema_FreshSchema_StudyMethodology_Outcomes
Properties
content complex
Children AnalysisUnit, InterventionalStudy, ObservationalStudy, Outcomes, ResearchType
[ top ]
Element FreshSchema / StudyMethodology / AnalysisUnit
Namespace No namespace
Annotations
Unité de collecte
Collection unit
Diagram
Diagram
Type xsd:string
Properties
content simple
[ top ]
Element FreshSchema / StudyMethodology / ResearchType
Namespace No namespace
Annotations
Modèle d'étude
Study type
Diagram
Diagram
Type restriction of xsd:string
Properties
content simple
Facets
enumeration Observationnelle
enumeration Interventionnelle (expérimentale)
[ top ]
Element FreshSchema / StudyMethodology / InterventionalStudy
Namespace No namespace
Annotations
Etude interventionnelle (expérimentale)
Interventional study
Diagram
Diagramfresh-schema.tmp#FreshSchema_FreshSchema_StudyMethodology_FreshSchema_FreshSchema_StudyMethodology_InterventionalStudy_IsClinicalTrialfresh-schema.tmp#FreshSchema_FreshSchema_StudyMethodology_FreshSchema_FreshSchema_StudyMethodology_InterventionalStudy_TrialPhasefresh-schema.tmp#FreshSchema_FreshSchema_StudyMethodology_FreshSchema_FreshSchema_StudyMethodology_InterventionalStudy_ResearchPurposefresh-schema.tmp#FreshSchema_FreshSchema_StudyMethodology_FreshSchema_FreshSchema_StudyMethodology_InterventionalStudy_OtherResearchPurposefresh-schema.tmp#FreshSchema_FreshSchema_StudyMethodology_FreshSchema_FreshSchema_StudyMethodology_InterventionalStudy_IsInclusionGroupsfresh-schema.tmp#FreshSchema_FreshSchema_StudyMethodology_FreshSchema_FreshSchema_StudyMethodology_InterventionalStudy_InclusionGroupfresh-schema.tmp#FreshSchema_FreshSchema_StudyMethodology_FreshSchema_FreshSchema_StudyMethodology_InterventionalStudy_InterventionalStudyModelfresh-schema.tmp#FreshSchema_FreshSchema_StudyMethodology_FreshSchema_FreshSchema_StudyMethodology_InterventionalStudy_Allocationfresh-schema.tmp#FreshSchema_FreshSchema_StudyMethodology_FreshSchema_FreshSchema_StudyMethodology_InterventionalStudy_Maskingfresh-schema.tmp#FreshSchema_FreshSchema_StudyMethodology_FreshSchema_FreshSchema_StudyMethodology_InterventionalStudy_Armfresh-schema.tmp#FreshSchema_FreshSchema_StudyMethodology_FreshSchema_FreshSchema_StudyMethodology_InterventionalStudy_Intervention
Properties
content complex
minOccurs 0
Children Allocation, Arm, InclusionGroup, Intervention, InterventionalStudyModel, IsClinicalTrial, IsInclusionGroups, Masking, OtherResearchPurpose, ResearchPurpose, TrialPhase
[ top ]
Element FreshSchema / StudyMethodology / InterventionalStudy / IsClinicalTrial
Namespace No namespace
Annotations
S'agit-il d'un essai clinique?
Is this a clinical trial?
Diagram
Diagram
Type xsd:boolean
Properties
content simple
[ top ]
Element FreshSchema / StudyMethodology / InterventionalStudy / TrialPhase
Namespace No namespace
Annotations
Phase d'essai
Stduy phase
Diagram
Diagram
Type restriction of xsd:string
Properties
content simple
minOccurs 0
maxOccurs unbounded
Facets
enumeration Phase 1
enumeration Phase 2
enumeration Phase 3
enumeration Phase 4
enumeration N/A
[ top ]
Element FreshSchema / StudyMethodology / InterventionalStudy / ResearchPurpose
Namespace No namespace
Annotations
Objet principal de la recherche
Primary research purpose
Diagram
Diagram
Type restriction of xsd:string
Properties
content simple
maxOccurs unbounded
Facets
enumeration Traitement
enumeration Recherche sur les services de santé
enumeration Prévention
enumeration Recherche fondamentale
enumeration Diagnostic
enumeration Faisabilité des dispositifs
enumeration Soins de soutien
enumeration Dépistage
enumeration Autre
[ top ]
Element FreshSchema / StudyMethodology / InterventionalStudy / OtherResearchPurpose
Namespace No namespace
Annotations
Autre objectif principal, précisions
Other research purpose, details
Diagram
Diagram
Type xsd:string
Properties
content simple
minOccurs 0
maxOccurs 1
[ top ]
Element FreshSchema / StudyMethodology / InterventionalStudy / IsInclusionGroups
Namespace No namespace
Annotations
L'étude comporte-t-elle plusieurs groupes définis dès l'inclusion ?
Does the study include several groups defined at the time of inclusion ?
Diagram
Diagram
Type xsd:boolean
Properties
content simple
[ top ]
Element FreshSchema / StudyMethodology / InterventionalStudy / InclusionGroup
Namespace No namespace
Annotations
Groupe à l'inclusion
Enrollment group
Diagram
Diagramfresh-schema.tmp#InclusionGroupType_GroupNamefresh-schema.tmp#InclusionGroupType_GroupDescriptionfresh-schema.tmp#InclusionGroupType
Type InclusionGroupType
Properties
content complex
minOccurs 0
maxOccurs unbounded
Children GroupDescription, GroupName
[ top ]
Element InclusionGroupType / GroupName
Namespace No namespace
Annotations
Nom du groupe
Groupe name
Diagram
Diagram
Type xsd:string
Properties
content simple
[ top ]
Element InclusionGroupType / GroupDescription
Namespace No namespace
Annotations
Description du groupe
Group description
Diagram
Diagram
Type xsd:string
Properties
content simple
minOccurs 0
[ top ]
Element FreshSchema / StudyMethodology / InterventionalStudy / InterventionalStudyModel
Namespace No namespace
Annotations
Schema d'intervention
Intervention model
Diagram
Diagram
Type restriction of xsd:string
Properties
content simple
Facets
enumeration Simple bras / Mono-bras
enumeration Groupes parallèles
enumeration Schema croisé / Etudes croisées
enumeration Plan factoriel
enumeration Séquentiel
[ top ]
Element FreshSchema / StudyMethodology / InterventionalStudy / Allocation
Namespace No namespace
Annotations
Allocation
Allocation
Diagram
Diagramfresh-schema.tmp#FreshSchema_FreshSchema_StudyMethodology_FreshSchema_FreshSchema_StudyMethodology_InterventionalStudy_FreshSchema_FreshSchema_StudyMethodology_FreshSchema_FreshSchema_StudyMethodology_InterventionalStudy_Allocation_AllocationModefresh-schema.tmp#FreshSchema_FreshSchema_StudyMethodology_FreshSchema_FreshSchema_StudyMethodology_InterventionalStudy_FreshSchema_FreshSchema_StudyMethodology_FreshSchema_FreshSchema_StudyMethodology_InterventionalStudy_Allocation_AllocationUnit
Properties
content complex
Children AllocationMode, AllocationUnit
[ top ]
Element FreshSchema / StudyMethodology / InterventionalStudy / Allocation / AllocationMode
Namespace No namespace
Annotations
Mode d'allocation
Allocation type
Diagram
Diagram
Type restriction of xsd:string
Properties
content simple
Facets
enumeration Randomisé
enumeration Non randomisé
[ top ]
Element FreshSchema / StudyMethodology / InterventionalStudy / Allocation / AllocationUnit
Namespace No namespace
Annotations
Unité d'allocation
Allocation unit
Diagram
Diagram
Type restriction of xsd:string
Properties
content simple
Facets
enumeration Individuelle
enumeration Cluster
[ top ]
Element FreshSchema / StudyMethodology / InterventionalStudy / Masking
Namespace No namespace
Annotations
Insu
Masking
Diagram
Diagramfresh-schema.tmp#FreshSchema_FreshSchema_StudyMethodology_FreshSchema_FreshSchema_StudyMethodology_InterventionalStudy_FreshSchema_FreshSchema_StudyMethodology_FreshSchema_FreshSchema_StudyMethodology_InterventionalStudy_Masking_MaskingTypefresh-schema.tmp#FreshSchema_FreshSchema_StudyMethodology_FreshSchema_FreshSchema_StudyMethodology_InterventionalStudy_FreshSchema_FreshSchema_StudyMethodology_FreshSchema_FreshSchema_StudyMethodology_InterventionalStudy_Masking_BlindedMaskingDetail
Properties
content complex
Children BlindedMaskingDetail, MaskingType
[ top ]
Element FreshSchema / StudyMethodology / InterventionalStudy / Masking / MaskingType
Namespace No namespace
Annotations
Mode d'insu
Masking type
Diagram
Diagram
Type restriction of xsd:string
Properties
content simple
Facets
enumeration En aveugle
enumeration En ouvert
[ top ]
Element FreshSchema / StudyMethodology / InterventionalStudy / Masking / BlindedMaskingDetail
Namespace No namespace
Annotations
Groupe(s) avec insu (en aveugle)
Blinded masking group(s)
Diagram
Diagram
Type restriction of xsd:string
Properties
content simple
maxOccurs unbounded
Facets
enumeration Patient
enumeration Equipe soignante
enumeration Evaluateur des résultats
enumeration Equipe de recherche
[ top ]
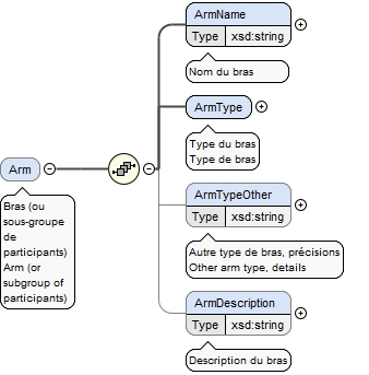
Element FreshSchema / StudyMethodology / InterventionalStudy / Arm
Namespace No namespace
Annotations
Bras (ou sous-groupe de participants)
Arm (or subgroup of participants)
Diagram
Diagramfresh-schema.tmp#FreshSchema_FreshSchema_StudyMethodology_FreshSchema_FreshSchema_StudyMethodology_InterventionalStudy_FreshSchema_FreshSchema_StudyMethodology_FreshSchema_FreshSchema_StudyMethodology_InterventionalStudy_Arm_ArmNamefresh-schema.tmp#FreshSchema_FreshSchema_StudyMethodology_FreshSchema_FreshSchema_StudyMethodology_InterventionalStudy_FreshSchema_FreshSchema_StudyMethodology_FreshSchema_FreshSchema_StudyMethodology_InterventionalStudy_Arm_ArmTypefresh-schema.tmp#FreshSchema_FreshSchema_StudyMethodology_FreshSchema_FreshSchema_StudyMethodology_InterventionalStudy_FreshSchema_FreshSchema_StudyMethodology_FreshSchema_FreshSchema_StudyMethodology_InterventionalStudy_Arm_ArmTypeOtherfresh-schema.tmp#FreshSchema_FreshSchema_StudyMethodology_FreshSchema_FreshSchema_StudyMethodology_InterventionalStudy_FreshSchema_FreshSchema_StudyMethodology_FreshSchema_FreshSchema_StudyMethodology_InterventionalStudy_Arm_ArmDescription
Properties
content complex
minOccurs 0
maxOccurs unbounded
Children ArmDescription, ArmName, ArmType, ArmTypeOther
[ top ]
Element FreshSchema / StudyMethodology / InterventionalStudy / Arm / ArmName
Namespace No namespace
Annotations
Nom du bras
Diagram
Diagram
Type xsd:string
Properties
content simple
[ top ]
Element FreshSchema / StudyMethodology / InterventionalStudy / Arm / ArmType
Namespace No namespace
Annotations
Type du bras
Type de bras
Diagram
Diagramfresh-schema.tmp#FreshSchema_FreshSchema_StudyMethodology_FreshSchema_FreshSchema_StudyMethodology_InterventionalStudy_FreshSchema_FreshSchema_StudyMethodology_FreshSchema_FreshSchema_StudyMethodology_InterventionalStudy_Arm_FreshSchema_FreshSchema_StudyMethodology_FreshSchema_FreshSchema_StudyMethodology_InterventionalStudy_FreshSchema_FreshSchema_StudyMethodology_FreshSchema_FreshSchema_StudyMethodology_InterventionalStudy_Arm_ArmType_ExperimentalArmfresh-schema.tmp#FreshSchema_FreshSchema_StudyMethodology_FreshSchema_FreshSchema_StudyMethodology_InterventionalStudy_FreshSchema_FreshSchema_StudyMethodology_FreshSchema_FreshSchema_StudyMethodology_InterventionalStudy_Arm_FreshSchema_FreshSchema_StudyMethodology_FreshSchema_FreshSchema_StudyMethodology_InterventionalStudy_FreshSchema_FreshSchema_StudyMethodology_FreshSchema_FreshSchema_StudyMethodology_InterventionalStudy_Arm_ArmType_ActiveComparatorArmfresh-schema.tmp#FreshSchema_FreshSchema_StudyMethodology_FreshSchema_FreshSchema_StudyMethodology_InterventionalStudy_FreshSchema_FreshSchema_StudyMethodology_FreshSchema_FreshSchema_StudyMethodology_InterventionalStudy_Arm_FreshSchema_FreshSchema_StudyMethodology_FreshSchema_FreshSchema_StudyMethodology_InterventionalStudy_FreshSchema_FreshSchema_StudyMethodology_FreshSchema_FreshSchema_StudyMethodology_InterventionalStudy_Arm_ArmType_PlaceboComparatorArmfresh-schema.tmp#FreshSchema_FreshSchema_StudyMethodology_FreshSchema_FreshSchema_StudyMethodology_InterventionalStudy_FreshSchema_FreshSchema_StudyMethodology_FreshSchema_FreshSchema_StudyMethodology_InterventionalStudy_Arm_FreshSchema_FreshSchema_StudyMethodology_FreshSchema_FreshSchema_StudyMethodology_InterventionalStudy_FreshSchema_FreshSchema_StudyMethodology_FreshSchema_FreshSchema_StudyMethodology_InterventionalStudy_Arm_ArmType_SharmComparatorArmfresh-schema.tmp#FreshSchema_FreshSchema_StudyMethodology_FreshSchema_FreshSchema_StudyMethodology_InterventionalStudy_FreshSchema_FreshSchema_StudyMethodology_FreshSchema_FreshSchema_StudyMethodology_InterventionalStudy_Arm_FreshSchema_FreshSchema_StudyMethodology_FreshSchema_FreshSchema_StudyMethodology_InterventionalStudy_FreshSchema_FreshSchema_StudyMethodology_FreshSchema_FreshSchema_StudyMethodology_InterventionalStudy_Arm_ArmType_NoInterventionArm
Properties
content complex
Children ActiveComparatorArm, ExperimentalArm, NoInterventionArm, PlaceboComparatorArm, SharmComparatorArm
[ top ]
Element FreshSchema / StudyMethodology / InterventionalStudy / Arm / ArmType / ExperimentalArm
Namespace No namespace
Annotations
Expérimental
Diagram
Diagram
Type xsd:boolean
Properties
content simple
[ top ]
Element FreshSchema / StudyMethodology / InterventionalStudy / Arm / ArmType / ActiveComparatorArm
Namespace No namespace
Annotations
Comparateur actif
Diagram
Diagram
Type xsd:boolean
Properties
content simple
[ top ]
Element FreshSchema / StudyMethodology / InterventionalStudy / Arm / ArmType / PlaceboComparatorArm
Namespace No namespace
Annotations
Comparateur placebo
Diagram
Diagram
Type xsd:boolean
Properties
content simple
[ top ]
Element FreshSchema / StudyMethodology / InterventionalStudy / Arm / ArmType / SharmComparatorArm
Namespace No namespace
Annotations
Comparateur fictif
Diagram
Diagram
Type xsd:boolean
Properties
content simple
[ top ]
Element FreshSchema / StudyMethodology / InterventionalStudy / Arm / ArmType / NoInterventionArm
Namespace No namespace
Annotations
Sans intervention
Diagram
Diagram
Type xsd:boolean
Properties
content simple
[ top ]
Element FreshSchema / StudyMethodology / InterventionalStudy / Arm / ArmTypeOther
Namespace No namespace
Annotations
Autre type de bras, précisions
Other arm type, details
Diagram
Diagram
Type xsd:string
Properties
content simple
minOccurs 0
[ top ]
Element FreshSchema / StudyMethodology / InterventionalStudy / Arm / ArmDescription
Namespace No namespace
Annotations
Description du bras
Diagram
Diagram
Type xsd:string
Properties
content simple
minOccurs 0
[ top ]
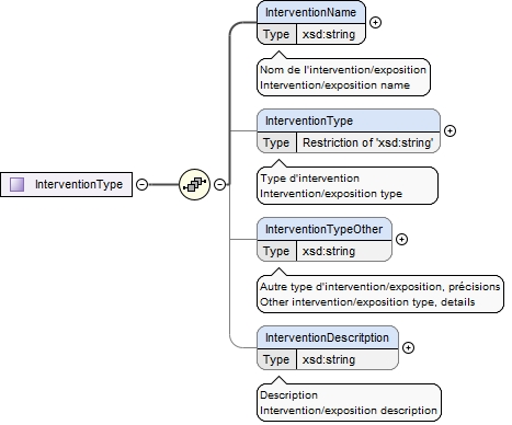
Element FreshSchema / StudyMethodology / InterventionalStudy / Intervention
Namespace No namespace
Annotations
Facteur, processus ou exposition étudié
Studied factor, process, or exposure
Diagram
Diagramfresh-schema.tmp#InterventionType_InterventionNamefresh-schema.tmp#InterventionType_InterventionTypefresh-schema.tmp#InterventionType_InterventionTypeOtherfresh-schema.tmp#InterventionType_InterventionDescritptionfresh-schema.tmp#InterventionType
Type InterventionType
Properties
content complex
minOccurs 0
maxOccurs unbounded
Children InterventionDescritption, InterventionName, InterventionType, InterventionTypeOther
[ top ]
Element InterventionType / InterventionName
Namespace No namespace
Annotations
Nom de l'intervention/exposition
Intervention/exposition name
Diagram
Diagram
Type xsd:string
Properties
content simple
[ top ]
Element InterventionType / InterventionType
Namespace No namespace
Annotations
Type d'intervention
Intervention/exposition type
Diagram
Diagram
Type restriction of xsd:string
Properties
content simple
minOccurs 0
Facets
enumeration Medicament
enumeration Dispositif medical
enumeration Biologique/vaccin
enumeration Procédure/chirurgie
enumeration Radiation
enumeration Comportamentale
enumeration Génétique
enumeration Complement alimentaire
enumeration Test diagnostique
enumeration Combinaison
enumeration Santé publique
enumeration Autres
[ top ]
Element InterventionType / InterventionTypeOther
Namespace No namespace
Annotations
Autre type d'intervention/exposition, précisions
Other intervention/exposition type, details
Diagram
Diagram
Type xsd:string
Properties
content simple
minOccurs 0
[ top ]
Element InterventionType / InterventionDescritption
Namespace No namespace
Annotations
Description
Intervention/exposition description
Diagram
Diagram
Type xsd:string
Properties
content simple
minOccurs 0
[ top ]
Element FreshSchema / StudyMethodology / ObservationalStudy
Namespace No namespace
Annotations
Observationnelle
Observational study
Diagram
Diagramfresh-schema.tmp#FreshSchema_FreshSchema_StudyMethodology_FreshSchema_FreshSchema_StudyMethodology_ObservationalStudy_ObservationalStudyDesignfresh-schema.tmp#FreshSchema_FreshSchema_StudyMethodology_FreshSchema_FreshSchema_StudyMethodology_ObservationalStudy_OtherResearchTypeDetailsfresh-schema.tmp#FreshSchema_FreshSchema_StudyMethodology_FreshSchema_FreshSchema_StudyMethodology_ObservationalStudy_TimePerspectivefresh-schema.tmp#FreshSchema_FreshSchema_StudyMethodology_FreshSchema_FreshSchema_StudyMethodology_ObservationalStudy_IsInclusionGroupsfresh-schema.tmp#FreshSchema_FreshSchema_StudyMethodology_FreshSchema_FreshSchema_StudyMethodology_ObservationalStudy_InclusionGroupfresh-schema.tmp#FreshSchema_FreshSchema_StudyMethodology_FreshSchema_FreshSchema_StudyMethodology_ObservationalStudy_Intervention
Properties
content complex
minOccurs 0
Children InclusionGroup, Intervention, IsInclusionGroups, ObservationalStudyDesign, OtherResearchTypeDetails, TimePerspective
[ top ]
Element FreshSchema / StudyMethodology / ObservationalStudy / ObservationalStudyDesign
Namespace No namespace
Annotations
Modèle de l'étude observationnelle
Observational study design
Diagram
Diagram
Type restriction of xsd:string
Properties
content simple
Facets
enumeration Registres
enumeration Longitudinale ou cohorte
enumeration Etudes transversales
enumeration Etudes cas-temoin
enumeration Autres
[ top ]
Element FreshSchema / StudyMethodology / ObservationalStudy / OtherResearchTypeDetails
Namespace No namespace
Annotations
Autre type d'étude observationnelle, précisions
Other research type, details
Diagram
Diagram
Type xsd:string
Properties
content simple
minOccurs 0
[ top ]
Element FreshSchema / StudyMethodology / ObservationalStudy / TimePerspective
Namespace No namespace
Annotations
Perspective temporelle
Time perspective
Diagram
Diagram
Type xsd:string
Properties
content simple
[ top ]
Element FreshSchema / StudyMethodology / ObservationalStudy / IsInclusionGroups
Namespace No namespace
Annotations
L'étude comporte-t-elle plusieurs groupes définis dès l'inclusion ?
Does the study include several groups defined at the time of inclusion ?
Diagram
Diagram
Type xsd:boolean
Properties
content simple
[ top ]
Element FreshSchema / StudyMethodology / ObservationalStudy / InclusionGroup
Namespace No namespace
Annotations
Groupe à l'inclusion
Enrollment group
Diagram
Diagramfresh-schema.tmp#InclusionGroupType_GroupNamefresh-schema.tmp#InclusionGroupType_GroupDescriptionfresh-schema.tmp#InclusionGroupType
Type InclusionGroupType
Properties
content complex
minOccurs 0
maxOccurs unbounded
Children GroupDescription, GroupName
[ top ]
Element FreshSchema / StudyMethodology / ObservationalStudy / Intervention
Namespace No namespace
Annotations
Facteur, processus ou exposition étudié
Studied factor, process, or exposure
Diagram
Diagramfresh-schema.tmp#InterventionType_InterventionNamefresh-schema.tmp#InterventionType_InterventionTypefresh-schema.tmp#InterventionType_InterventionTypeOtherfresh-schema.tmp#InterventionType_InterventionDescritptionfresh-schema.tmp#InterventionType
Type InterventionType
Properties
content complex
minOccurs 0
maxOccurs unbounded
Children InterventionDescritption, InterventionName, InterventionType, InterventionTypeOther
[ top ]
Element FreshSchema / StudyMethodology / Outcomes
Namespace No namespace
Annotations
Critères d'évaluation (de jugement)
Health-related outcomes
Diagram
Diagramfresh-schema.tmp#FreshSchema_FreshSchema_StudyMethodology_FreshSchema_FreshSchema_StudyMethodology_Outcomes_PrimaryOutcomesfresh-schema.tmp#FreshSchema_FreshSchema_StudyMethodology_FreshSchema_FreshSchema_StudyMethodology_Outcomes_SecondaryOutcomes
Properties
content complex
Children PrimaryOutcomes, SecondaryOutcomes
[ top ]
Element FreshSchema / StudyMethodology / Outcomes / PrimaryOutcomes
Namespace No namespace
Annotations
Critère d'évaluation (de jugement) principal
Primary Outcome
Diagram
Diagram
Type xsd:string
Properties
content simple
[ top ]
Element FreshSchema / StudyMethodology / Outcomes / SecondaryOutcomes
Namespace No namespace
Annotations
Critère(s) d'évaluation (de jugement) secondaire(s)
Secondary Outcome(s)
Diagram
Diagram
Type xsd:string
Properties
content simple
minOccurs 0
[ top ]
Element FreshSchema / DataCollectionAccess
Namespace No namespace
Annotations
Collecte et accès aux données
Data collection and access
Diagram
Diagramfresh-schema.tmp#FreshSchema_FreshSchema_DataCollectionAccess_DataCollectionIntegrationfresh-schema.tmp#FreshSchema_FreshSchema_DataCollectionAccess_DataAccessfresh-schema.tmp#FreshSchema_FreshSchema_DataCollectionAccess_RelatedDocument
Properties
content complex
Children DataAccess, DataCollectionIntegration, RelatedDocument
[ top ]
Element FreshSchema / DataCollectionAccess / DataCollectionIntegration
Namespace No namespace
Annotations
Collecte et réutilisation de données
Data collection and reuse
Diagram
Diagramfresh-schema.tmp#FreshSchema_FreshSchema_DataCollectionAccess_FreshSchema_FreshSchema_DataCollectionAccess_DataCollectionIntegration_SampleSizefresh-schema.tmp#FreshSchema_FreshSchema_DataCollectionAccess_FreshSchema_FreshSchema_DataCollectionAccess_DataCollectionIntegration_CollectionChronologyfresh-schema.tmp#FreshSchema_FreshSchema_DataCollectionAccess_FreshSchema_FreshSchema_DataCollectionAccess_DataCollectionIntegration_DataCollectionfresh-schema.tmp#FreshSchema_FreshSchema_DataCollectionAccess_FreshSchema_FreshSchema_DataCollectionAccess_DataCollectionIntegration_IsDataIntegrationfresh-schema.tmp#FreshSchema_FreshSchema_DataCollectionAccess_FreshSchema_FreshSchema_DataCollectionAccess_DataCollectionIntegration_ConformityDeclarationfresh-schema.tmp#FreshSchema_FreshSchema_DataCollectionAccess_FreshSchema_FreshSchema_DataCollectionAccess_DataCollectionIntegration_ThirdPartySource
Properties
content complex
Children CollectionChronology, ConformityDeclaration, DataCollection, IsDataIntegration, SampleSize, ThirdPartySource
[ top ]
Element FreshSchema / DataCollectionAccess / DataCollectionIntegration / SampleSize
Namespace No namespace
Annotations
Nombre de participants
Number of participants
Diagram
Diagramfresh-schema.tmp#FreshSchema_FreshSchema_DataCollectionAccess_FreshSchema_FreshSchema_DataCollectionAccess_DataCollectionIntegration_FreshSchema_FreshSchema_DataCollectionAccess_FreshSchema_FreshSchema_DataCollectionAccess_DataCollectionIntegration_SampleSize_PlannedSampleSizefresh-schema.tmp#FreshSchema_FreshSchema_DataCollectionAccess_FreshSchema_FreshSchema_DataCollectionAccess_DataCollectionIntegration_FreshSchema_FreshSchema_DataCollectionAccess_FreshSchema_FreshSchema_DataCollectionAccess_DataCollectionIntegration_SampleSize_FinalSampleSize
Properties
content complex
Children FinalSampleSize, PlannedSampleSize
[ top ]
Element FreshSchema / DataCollectionAccess / DataCollectionIntegration / SampleSize / PlannedSampleSize
Namespace No namespace
Annotations
Nombre prévu de participants
Target number of participants
Diagram
Diagram
Type xsd:string
Properties
content simple
[ top ]
Element FreshSchema / DataCollectionAccess / DataCollectionIntegration / SampleSize / FinalSampleSize
Namespace No namespace
Annotations
Nombre actuel de participants
Actual number of participants
Diagram
Diagram
Type xsd:string
Properties
content simple
minOccurs 0
[ top ]
Element FreshSchema / DataCollectionAccess / DataCollectionIntegration / CollectionChronology
Namespace No namespace
Annotations
Chronologie de la collecte
Collection chronology
Diagram
Diagramfresh-schema.tmp#FreshSchema_FreshSchema_DataCollectionAccess_FreshSchema_FreshSchema_DataCollectionAccess_DataCollectionIntegration_FreshSchema_FreshSchema_DataCollectionAccess_FreshSchema_FreshSchema_DataCollectionAccess_DataCollectionIntegration_CollectionChronology_CollectionStartfresh-schema.tmp#FreshSchema_FreshSchema_DataCollectionAccess_FreshSchema_FreshSchema_DataCollectionAccess_DataCollectionIntegration_FreshSchema_FreshSchema_DataCollectionAccess_FreshSchema_FreshSchema_DataCollectionAccess_DataCollectionIntegration_CollectionChronology_CollectionEndfresh-schema.tmp#FreshSchema_FreshSchema_DataCollectionAccess_FreshSchema_FreshSchema_DataCollectionAccess_DataCollectionIntegration_FreshSchema_FreshSchema_DataCollectionAccess_FreshSchema_FreshSchema_DataCollectionAccess_DataCollectionIntegration_CollectionChronology_CollectionFrequency
Properties
content complex
Children CollectionEnd, CollectionFrequency, CollectionStart
[ top ]
Element FreshSchema / DataCollectionAccess / DataCollectionIntegration / CollectionChronology / CollectionStart
Namespace No namespace
Annotations
Date de début de la collecte (recrutement du premier participant)
Collection start date (recruitment of the first participant)
Diagram
Diagram
Type xsd:date
Properties
content simple
[ top ]
Element FreshSchema / DataCollectionAccess / DataCollectionIntegration / CollectionChronology / CollectionEnd
Namespace No namespace
Annotations
Date de fin de la collecte (dernier suivi du dernier participant)
Collection end date (last follow-up of the last participant)
Diagram
Diagram
Type xsd:date
Properties
content simple
[ top ]
Element FreshSchema / DataCollectionAccess / DataCollectionIntegration / CollectionChronology / CollectionFrequency
Namespace No namespace
Annotations
Fréquence de la collecte
Collection frequency
Diagram
Diagram
Type xsd:string
Properties
content simple
[ top ]
Element FreshSchema / DataCollectionAccess / DataCollectionIntegration / DataCollection
Namespace No namespace
Annotations
Informations concernant les données collectées auprès des participants dans le cadre de l'étude
Information concerning data collected from participants during the study
Diagram
Diagramfresh-schema.tmp#FreshSchema_FreshSchema_DataCollectionAccess_FreshSchema_FreshSchema_DataCollectionAccess_DataCollectionIntegration_FreshSchema_FreshSchema_DataCollectionAccess_FreshSchema_FreshSchema_DataCollectionAccess_DataCollectionIntegration_DataCollection_CollectionProcessfresh-schema.tmp#FreshSchema_FreshSchema_DataCollectionAccess_FreshSchema_FreshSchema_DataCollectionAccess_DataCollectionIntegration_FreshSchema_FreshSchema_DataCollectionAccess_FreshSchema_FreshSchema_DataCollectionAccess_DataCollectionIntegration_DataCollection_RecruitmentSourcefresh-schema.tmp#FreshSchema_FreshSchema_DataCollectionAccess_FreshSchema_FreshSchema_DataCollectionAccess_DataCollectionIntegration_FreshSchema_FreshSchema_DataCollectionAccess_FreshSchema_FreshSchema_DataCollectionAccess_DataCollectionIntegration_DataCollection_RecruitmentSourceOtherfresh-schema.tmp#FreshSchema_FreshSchema_DataCollectionAccess_FreshSchema_FreshSchema_DataCollectionAccess_DataCollectionIntegration_FreshSchema_FreshSchema_DataCollectionAccess_FreshSchema_FreshSchema_DataCollectionAccess_DataCollectionIntegration_DataCollection_ActiveFollowUpfresh-schema.tmp#FreshSchema_FreshSchema_DataCollectionAccess_FreshSchema_FreshSchema_DataCollectionAccess_DataCollectionIntegration_FreshSchema_FreshSchema_DataCollectionAccess_FreshSchema_FreshSchema_DataCollectionAccess_DataCollectionIntegration_DataCollection_DataTypesfresh-schema.tmp#FreshSchema_FreshSchema_DataCollectionAccess_FreshSchema_FreshSchema_DataCollectionAccess_DataCollectionIntegration_FreshSchema_FreshSchema_DataCollectionAccess_FreshSchema_FreshSchema_DataCollectionAccess_DataCollectionIntegration_DataCollection_InclusionStrategyfresh-schema.tmp#FreshSchema_FreshSchema_DataCollectionAccess_FreshSchema_FreshSchema_DataCollectionAccess_DataCollectionIntegration_FreshSchema_FreshSchema_DataCollectionAccess_FreshSchema_FreshSchema_DataCollectionAccess_DataCollectionIntegration_DataCollection_InclusionStrategyOtherfresh-schema.tmp#FreshSchema_FreshSchema_DataCollectionAccess_FreshSchema_FreshSchema_DataCollectionAccess_DataCollectionIntegration_FreshSchema_FreshSchema_DataCollectionAccess_FreshSchema_FreshSchema_DataCollectionAccess_DataCollectionIntegration_DataCollection_SamplingModefresh-schema.tmp#FreshSchema_FreshSchema_DataCollectionAccess_FreshSchema_FreshSchema_DataCollectionAccess_DataCollectionIntegration_FreshSchema_FreshSchema_DataCollectionAccess_FreshSchema_FreshSchema_DataCollectionAccess_DataCollectionIntegration_DataCollection_SamplingModeOther
Properties
content complex
Children ActiveFollowUp, CollectionProcess, DataTypes, InclusionStrategy, InclusionStrategyOther, RecruitmentSource, RecruitmentSourceOther, SamplingMode, SamplingModeOther
[ top ]
Element FreshSchema / DataCollectionAccess / DataCollectionIntegration / DataCollection / CollectionProcess
Namespace No namespace
Annotations
Procedure de collecte
Collection procedure
Diagram
Diagramfresh-schema.tmp#FreshSchema_FreshSchema_DataCollectionAccess_FreshSchema_FreshSchema_DataCollectionAccess_DataCollectionIntegration_FreshSchema_FreshSchema_DataCollectionAccess_FreshSchema_FreshSchema_DataCollectionAccess_DataCollectionIntegration_DataCollection_FreshSchema_FreshSchema_DataCollectionAccess_FreshSchema_FreshSchema_DataCollectionAccess_DataCollectionIntegration_FreshSchema_FreshSchema_DataCollectionAccess_FreshSchema_FreshSchema_DataCollectionAccess_DataCollectionIntegration_DataCollection_CollectionProcess_CollectionModefresh-schema.tmp#FreshSchema_FreshSchema_DataCollectionAccess_FreshSchema_FreshSchema_DataCollectionAccess_DataCollectionIntegration_FreshSchema_FreshSchema_DataCollectionAccess_FreshSchema_FreshSchema_DataCollectionAccess_DataCollectionIntegration_DataCollection_FreshSchema_FreshSchema_DataCollectionAccess_FreshSchema_FreshSchema_DataCollectionAccess_DataCollectionIntegration_FreshSchema_FreshSchema_DataCollectionAccess_FreshSchema_FreshSchema_DataCollectionAccess_DataCollectionIntegration_DataCollection_CollectionProcess_CollectionModeOtherfresh-schema.tmp#FreshSchema_FreshSchema_DataCollectionAccess_FreshSchema_FreshSchema_DataCollectionAccess_DataCollectionIntegration_FreshSchema_FreshSchema_DataCollectionAccess_FreshSchema_FreshSchema_DataCollectionAccess_DataCollectionIntegration_DataCollection_FreshSchema_FreshSchema_DataCollectionAccess_FreshSchema_FreshSchema_DataCollectionAccess_DataCollectionIntegration_FreshSchema_FreshSchema_DataCollectionAccess_FreshSchema_FreshSchema_DataCollectionAccess_DataCollectionIntegration_DataCollection_CollectionProcess_CollectionModeDetails
Properties
content complex
Children CollectionMode, CollectionModeDetails, CollectionModeOther
[ top ]
Element FreshSchema / DataCollectionAccess / DataCollectionIntegration / DataCollection / CollectionProcess / CollectionMode
Namespace No namespace
Annotations
Mode de collecte
Collection mode
Diagram
Diagramfresh-schema.tmp#CvIdType_valuefresh-schema.tmp#CvIdType_URIfresh-schema.tmp#CvIdType
Type CvIdType
Properties
content complex
minOccurs 1
maxOccurs unbounded
Children URI, value
[ top ]
Element FreshSchema / DataCollectionAccess / DataCollectionIntegration / DataCollection / CollectionProcess / CollectionModeOther
Namespace No namespace
Annotations
Autre mode de collecte, précisions
Other collection mode, details
Diagram
Diagram
Type xsd:string
Properties
content simple
minOccurs 0
[ top ]
Element FreshSchema / DataCollectionAccess / DataCollectionIntegration / DataCollection / CollectionProcess / CollectionModeDetails
Namespace No namespace
Annotations
Mode de collecte, précisions
Collection mode, details
Diagram
Diagram
Type xsd:string
Properties
content simple
minOccurs 0
[ top ]
Element FreshSchema / DataCollectionAccess / DataCollectionIntegration / DataCollection / RecruitmentSource
Namespace No namespace
Annotations
Source du recrutement des participants
Participant recruitment source
Diagram
Diagram
Type xsd:string
Properties
content simple
maxOccurs unbounded
[ top ]
Element FreshSchema / DataCollectionAccess / DataCollectionIntegration / DataCollection / RecruitmentSourceOther
Namespace No namespace
Annotations
Autre source de recrutement, précisions
Other recruitment source, details
Diagram
Diagram
Type xsd:string
Properties
content simple
minOccurs 0
[ top ]
Element FreshSchema / DataCollectionAccess / DataCollectionIntegration / DataCollection / ActiveFollowUp
Namespace No namespace
Annotations
Suivi actif des participants
Active follow up
Diagram
Diagramfresh-schema.tmp#FreshSchema_FreshSchema_DataCollectionAccess_FreshSchema_FreshSchema_DataCollectionAccess_DataCollectionIntegration_FreshSchema_FreshSchema_DataCollectionAccess_FreshSchema_FreshSchema_DataCollectionAccess_DataCollectionIntegration_DataCollection_FreshSchema_FreshSchema_DataCollectionAccess_FreshSchema_FreshSchema_DataCollectionAccess_DataCollectionIntegration_FreshSchema_FreshSchema_DataCollectionAccess_FreshSchema_FreshSchema_DataCollectionAccess_DataCollectionIntegration_DataCollection_ActiveFollowUp_IsActiveFollowUpfresh-schema.tmp#FreshSchema_FreshSchema_DataCollectionAccess_FreshSchema_FreshSchema_DataCollectionAccess_DataCollectionIntegration_FreshSchema_FreshSchema_DataCollectionAccess_FreshSchema_FreshSchema_DataCollectionAccess_DataCollectionIntegration_DataCollection_FreshSchema_FreshSchema_DataCollectionAccess_FreshSchema_FreshSchema_DataCollectionAccess_DataCollectionIntegration_FreshSchema_FreshSchema_DataCollectionAccess_FreshSchema_FreshSchema_DataCollectionAccess_DataCollectionIntegration_DataCollection_ActiveFollowUp_FollowUpModefresh-schema.tmp#FreshSchema_FreshSchema_DataCollectionAccess_FreshSchema_FreshSchema_DataCollectionAccess_DataCollectionIntegration_FreshSchema_FreshSchema_DataCollectionAccess_FreshSchema_FreshSchema_DataCollectionAccess_DataCollectionIntegration_DataCollection_FreshSchema_FreshSchema_DataCollectionAccess_FreshSchema_FreshSchema_DataCollectionAccess_DataCollectionIntegration_FreshSchema_FreshSchema_DataCollectionAccess_FreshSchema_FreshSchema_DataCollectionAccess_DataCollectionIntegration_DataCollection_ActiveFollowUp_FollowUpModeOther
Properties
content complex
minOccurs 0
Children FollowUpMode, FollowUpModeOther, IsActiveFollowUp
[ top ]
Element FreshSchema / DataCollectionAccess / DataCollectionIntegration / DataCollection / ActiveFollowUp / IsActiveFollowUp
Namespace No namespace
Annotations
Un suivi actif des participants est-il réalisé ?
It is an active follow-up?
Diagram
Diagram
Type xsd:boolean
Properties
content simple
[ top ]
Element FreshSchema / DataCollectionAccess / DataCollectionIntegration / DataCollection / ActiveFollowUp / FollowUpMode
Namespace No namespace
Annotations
Modalité de suivi
Follow-up method
Diagram
Diagram
Type xsd:string
Properties
content simple
maxOccurs unbounded
[ top ]
Element FreshSchema / DataCollectionAccess / DataCollectionIntegration / DataCollection / ActiveFollowUp / FollowUpModeOther
Namespace No namespace
Annotations
Autre modalité de suivi, précisions
Other follow-up mode, details
Diagram
Diagram
Type xsd:string
Properties
content simple
minOccurs 0
[ top ]
Element FreshSchema / DataCollectionAccess / DataCollectionIntegration / DataCollection / DataTypes
Namespace No namespace
Annotations
Types de données
Data types
Diagram
Diagramfresh-schema.tmp#FreshSchema_FreshSchema_DataCollectionAccess_FreshSchema_FreshSchema_DataCollectionAccess_DataCollectionIntegration_FreshSchema_FreshSchema_DataCollectionAccess_FreshSchema_FreshSchema_DataCollectionAccess_DataCollectionIntegration_DataCollection_FreshSchema_FreshSchema_DataCollectionAccess_FreshSchema_FreshSchema_DataCollectionAccess_DataCollectionIntegration_FreshSchema_FreshSchema_DataCollectionAccess_FreshSchema_FreshSchema_DataCollectionAccess_DataCollectionIntegration_DataCollection_DataTypes_DataTypefresh-schema.tmp#FreshSchema_FreshSchema_DataCollectionAccess_FreshSchema_FreshSchema_DataCollectionAccess_DataCollectionIntegration_FreshSchema_FreshSchema_DataCollectionAccess_FreshSchema_FreshSchema_DataCollectionAccess_DataCollectionIntegration_DataCollection_FreshSchema_FreshSchema_DataCollectionAccess_FreshSchema_FreshSchema_DataCollectionAccess_DataCollectionIntegration_FreshSchema_FreshSchema_DataCollectionAccess_FreshSchema_FreshSchema_DataCollectionAccess_DataCollectionIntegration_DataCollection_DataTypes_ClinicalDataDetailsfresh-schema.tmp#FreshSchema_FreshSchema_DataCollectionAccess_FreshSchema_FreshSchema_DataCollectionAccess_DataCollectionIntegration_FreshSchema_FreshSchema_DataCollectionAccess_FreshSchema_FreshSchema_DataCollectionAccess_DataCollectionIntegration_DataCollection_FreshSchema_FreshSchema_DataCollectionAccess_FreshSchema_FreshSchema_DataCollectionAccess_DataCollectionIntegration_FreshSchema_FreshSchema_DataCollectionAccess_FreshSchema_FreshSchema_DataCollectionAccess_DataCollectionIntegration_DataCollection_DataTypes_ParaclinicalDataDetailsfresh-schema.tmp#FreshSchema_FreshSchema_DataCollectionAccess_FreshSchema_FreshSchema_DataCollectionAccess_DataCollectionIntegration_FreshSchema_FreshSchema_DataCollectionAccess_FreshSchema_FreshSchema_DataCollectionAccess_DataCollectionIntegration_DataCollection_FreshSchema_FreshSchema_DataCollectionAccess_FreshSchema_FreshSchema_DataCollectionAccess_DataCollectionIntegration_FreshSchema_FreshSchema_DataCollectionAccess_FreshSchema_FreshSchema_DataCollectionAccess_DataCollectionIntegration_DataCollection_DataTypes_BiologicalDataDetailsfresh-schema.tmp#FreshSchema_FreshSchema_DataCollectionAccess_FreshSchema_FreshSchema_DataCollectionAccess_DataCollectionIntegration_FreshSchema_FreshSchema_DataCollectionAccess_FreshSchema_FreshSchema_DataCollectionAccess_DataCollectionIntegration_DataCollection_FreshSchema_FreshSchema_DataCollectionAccess_FreshSchema_FreshSchema_DataCollectionAccess_DataCollectionIntegration_FreshSchema_FreshSchema_DataCollectionAccess_FreshSchema_FreshSchema_DataCollectionAccess_DataCollectionIntegration_DataCollection_DataTypes_isDataInBiobankfresh-schema.tmp#FreshSchema_FreshSchema_DataCollectionAccess_FreshSchema_FreshSchema_DataCollectionAccess_DataCollectionIntegration_FreshSchema_FreshSchema_DataCollectionAccess_FreshSchema_FreshSchema_DataCollectionAccess_DataCollectionIntegration_DataCollection_FreshSchema_FreshSchema_DataCollectionAccess_FreshSchema_FreshSchema_DataCollectionAccess_DataCollectionIntegration_FreshSchema_FreshSchema_DataCollectionAccess_FreshSchema_FreshSchema_DataCollectionAccess_DataCollectionIntegration_DataCollection_DataTypes_BiobankContentfresh-schema.tmp#FreshSchema_FreshSchema_DataCollectionAccess_FreshSchema_FreshSchema_DataCollectionAccess_DataCollectionIntegration_FreshSchema_FreshSchema_DataCollectionAccess_FreshSchema_FreshSchema_DataCollectionAccess_DataCollectionIntegration_DataCollection_FreshSchema_FreshSchema_DataCollectionAccess_FreshSchema_FreshSchema_DataCollectionAccess_DataCollectionIntegration_FreshSchema_FreshSchema_DataCollectionAccess_FreshSchema_FreshSchema_DataCollectionAccess_DataCollectionIntegration_DataCollection_DataTypes_BiobankContentOtherfresh-schema.tmp#FreshSchema_FreshSchema_DataCollectionAccess_FreshSchema_FreshSchema_DataCollectionAccess_DataCollectionIntegration_FreshSchema_FreshSchema_DataCollectionAccess_FreshSchema_FreshSchema_DataCollectionAccess_DataCollectionIntegration_DataCollection_FreshSchema_FreshSchema_DataCollectionAccess_FreshSchema_FreshSchema_DataCollectionAccess_DataCollectionIntegration_FreshSchema_FreshSchema_DataCollectionAccess_FreshSchema_FreshSchema_DataCollectionAccess_DataCollectionIntegration_DataCollection_DataTypes_OtherLuiquidsDetails
Properties
content complex
Children BiobankContent, BiobankContentOther, BiologicalDataDetails, ClinicalDataDetails, DataType, OtherLuiquidsDetails, ParaclinicalDataDetails, isDataInBiobank
[ top ]
Element FreshSchema / DataCollectionAccess / DataCollectionIntegration / DataCollection / DataTypes / DataType
Namespace No namespace
Annotations
Type de données
Data type
Diagram
Diagram
Type xsd:string
Properties
content simple
minOccurs 1
maxOccurs unbounded
[ top ]
Element FreshSchema / DataCollectionAccess / DataCollectionIntegration / DataCollection / DataTypes / ClinicalDataDetails
Namespace No namespace
Annotations
Données cliniques, précisions
Clinical data details
Diagram
Diagram
Type xsd:string
Properties
content simple
minOccurs 0
[ top ]
Element FreshSchema / DataCollectionAccess / DataCollectionIntegration / DataCollection / DataTypes / ParaclinicalDataDetails
Namespace No namespace
Annotations
Autres données paracliniques (hors biologiques), précisions
Other paraclinical data (non-biological), details
Diagram
Diagram
Type xsd:string
Properties
content simple
minOccurs 0
[ top ]
Element FreshSchema / DataCollectionAccess / DataCollectionIntegration / DataCollection / DataTypes / BiologicalDataDetails
Namespace No namespace
Annotations
Données biologiques, précisions
Biological data details
Diagram
Diagram
Type xsd:string
Properties
content simple
minOccurs 0
[ top ]
Element FreshSchema / DataCollectionAccess / DataCollectionIntegration / DataCollection / DataTypes / isDataInBiobank
Namespace No namespace
Annotations
Présence des échantillons dans  une biobanque
Presence of biological data samples in a biobank ?
Diagram
Diagram
Type xsd:boolean
Properties
content simple
minOccurs 0
[ top ]
Element FreshSchema / DataCollectionAccess / DataCollectionIntegration / DataCollection / DataTypes / BiobankContent
Namespace No namespace
Annotations
Nature des échantillons
Nature of samples
Diagram
Diagram
Type xsd:string
Properties
content simple
maxOccurs unbounded
[ top ]
Element FreshSchema / DataCollectionAccess / DataCollectionIntegration / DataCollection / DataTypes / BiobankContentOther
Namespace No namespace
Annotations
Autre échantillon, précisions
Other sample, details
Diagram
Diagram
Type xsd:string
Properties
content simple
minOccurs 0
[ top ]
Element FreshSchema / DataCollectionAccess / DataCollectionIntegration / DataCollection / DataTypes / OtherLuiquidsDetails
Namespace No namespace
Diagram
Diagram
Type xsd:string
Properties
content simple
minOccurs 0
[ top ]
Element FreshSchema / DataCollectionAccess / DataCollectionIntegration / DataCollection / InclusionStrategy
Namespace No namespace
Annotations
Stratégie d’inclusion
Inclusion strategy
Diagram
Diagram
Type restriction of xsd:string
Properties
content simple
maxOccurs unbounded
Facets
enumeration Inclusion par exposition/facteur (selon une ou des variables individuelles d'intérêt)
enumeration Inclusion basée sur une caractéristique individuelle (critère clinique, comportemental ou socio-démographique)
enumeration Inclusion fondée sur un événement passé (de santé, de parcours, d'une étape de vie...) ou critère de jugement (outcome-based)
enumeration Inclusion par appartenance à un cadre externe : contexte organisationnel ou territorial (Personnes vivant dans un lieu, appartenant à une situation organisationnelle donnée, usagers d’un service)
enumeration Inclusion par participation volontaire
enumeration Autre
[ top ]
Element FreshSchema / DataCollectionAccess / DataCollectionIntegration / DataCollection / InclusionStrategyOther
Namespace No namespace
Annotations
Autre strategie d'inclusion
Other inclusion strategy, details
Diagram
Diagram
Type xsd:string
Properties
content simple
minOccurs 0
[ top ]
Element FreshSchema / DataCollectionAccess / DataCollectionIntegration / DataCollection / SamplingMode
Namespace No namespace
Annotations
Procédure d'échantillonnage à l'inclusion
Sampling procedure at inclusion
Diagram
Diagramfresh-schema.tmp#CvIdType_valuefresh-schema.tmp#CvIdType_URIfresh-schema.tmp#CvIdType
Type CvIdType
Properties
content complex
maxOccurs unbounded
Children URI, value
[ top ]
Element FreshSchema / DataCollectionAccess / DataCollectionIntegration / DataCollection / SamplingModeOther
Namespace No namespace
Annotations
Autre procedure d'échantillonnage, précisions
Other sampling procedure, details
Diagram
Diagram
Type xsd:string
Properties
content simple
minOccurs 0
[ top ]
Element FreshSchema / DataCollectionAccess / DataCollectionIntegration / IsDataIntegration
Namespace No namespace
Annotations
Des données individuelles provenant d'autres sources sont-elles réutilisées dans le cadre de cette étude ?
Are individual data from other sources reused in this study?
Diagram
Diagram
Type xsd:boolean
Properties
content simple
[ top ]
Element FreshSchema / DataCollectionAccess / DataCollectionIntegration / ConformityDeclaration
Namespace No namespace
Annotations
Declaration de conformité
Declaration of conformity
Diagram
Diagram
Type restriction of xsd:string
Properties
content simple
Facets
enumeration MR001
enumeration MR002
enumeration MR003
enumeration MR004
[ top ]
Element FreshSchema / DataCollectionAccess / DataCollectionIntegration / ThirdPartySource
Namespace No namespace
Annotations
Informations concernant les données réutilisées pour l'étude
Information concerning data reused for the study
Diagram
Diagramfresh-schema.tmp#FreshSchema_FreshSchema_DataCollectionAccess_FreshSchema_FreshSchema_DataCollectionAccess_DataCollectionIntegration_FreshSchema_FreshSchema_DataCollectionAccess_FreshSchema_FreshSchema_DataCollectionAccess_DataCollectionIntegration_ThirdPartySource_SourceNamefresh-schema.tmp#FreshSchema_FreshSchema_DataCollectionAccess_FreshSchema_FreshSchema_DataCollectionAccess_DataCollectionIntegration_FreshSchema_FreshSchema_DataCollectionAccess_FreshSchema_FreshSchema_DataCollectionAccess_DataCollectionIntegration_ThirdPartySource_SourceIdfresh-schema.tmp#FreshSchema_FreshSchema_DataCollectionAccess_FreshSchema_FreshSchema_DataCollectionAccess_DataCollectionIntegration_FreshSchema_FreshSchema_DataCollectionAccess_FreshSchema_FreshSchema_DataCollectionAccess_DataCollectionIntegration_ThirdPartySource_SourceTypefresh-schema.tmp#FreshSchema_FreshSchema_DataCollectionAccess_FreshSchema_FreshSchema_DataCollectionAccess_DataCollectionIntegration_FreshSchema_FreshSchema_DataCollectionAccess_FreshSchema_FreshSchema_DataCollectionAccess_DataCollectionIntegration_ThirdPartySource_SourcePurposefresh-schema.tmp#FreshSchema_FreshSchema_DataCollectionAccess_FreshSchema_FreshSchema_DataCollectionAccess_DataCollectionIntegration_FreshSchema_FreshSchema_DataCollectionAccess_FreshSchema_FreshSchema_DataCollectionAccess_DataCollectionIntegration_ThirdPartySource_OtherSourceType
Properties
content complex
minOccurs 0
maxOccurs unbounded
Children OtherSourceType, SourceId, SourceName, SourcePurpose, SourceType
[ top ]
Element FreshSchema / DataCollectionAccess / DataCollectionIntegration / ThirdPartySource / SourceName
Namespace No namespace
Annotations
Information concerning data reused for the study
Source description
Diagram
Diagram
Type xsd:string
Properties
content simple
minOccurs 0
[ top ]
Element FreshSchema / DataCollectionAccess / DataCollectionIntegration / ThirdPartySource / SourceId
Namespace No namespace
Annotations
Identifiant de la source
Source identifier
Diagram
Diagram
Type xsd:string
Properties
content simple
minOccurs 0
[ top ]
Element FreshSchema / DataCollectionAccess / DataCollectionIntegration / ThirdPartySource / SourceType
Namespace No namespace
Annotations
Type de source
Souce type
Diagram
Diagram
Type restriction of xsd:string
Properties
content simple
Facets
enumeration Sources cliniques
enumeration Sources paracliniques (hors biologiques)
enumeration Biobanques
enumeration Registres de morbidité
enumeration Sources administratives
enumeration Données de recherche
enumeration Autres
[ top ]
Element FreshSchema / DataCollectionAccess / DataCollectionIntegration / ThirdPartySource / SourcePurpose
Namespace No namespace
Annotations
Objectif de l'integration de la source
Source integration purpose
Diagram
Diagram
Type restriction of xsd:string
Properties
content simple
Facets
enumeration Ajout d'individus
enumeration Enrichissement par croisement
enumeration Suivi passif des participants
[ top ]
Element FreshSchema / DataCollectionAccess / DataCollectionIntegration / ThirdPartySource / OtherSourceType
Namespace No namespace
Annotations
Autre type de source, précisions
Other sourcetype, details
Diagram
Diagram
Type xsd:string
Properties
content simple
minOccurs 0
[ top ]
Element FreshSchema / DataCollectionAccess / DataAccess
Namespace No namespace
Annotations
Accès aux données
Data access
Diagram
Diagramfresh-schema.tmp#FreshSchema_FreshSchema_DataCollectionAccess_FreshSchema_FreshSchema_DataCollectionAccess_DataAccess_DataQualityfresh-schema.tmp#FreshSchema_FreshSchema_DataCollectionAccess_FreshSchema_FreshSchema_DataCollectionAccess_DataAccess_DataAvailabilityfresh-schema.tmp#FreshSchema_FreshSchema_DataCollectionAccess_FreshSchema_FreshSchema_DataCollectionAccess_DataAccess_UseStatementfresh-schema.tmp#FreshSchema_FreshSchema_DataCollectionAccess_FreshSchema_FreshSchema_DataCollectionAccess_DataAccess_DataCitationfresh-schema.tmp#FreshSchema_FreshSchema_DataCollectionAccess_FreshSchema_FreshSchema_DataCollectionAccess_DataAccess_VariableDictionnaryfresh-schema.tmp#FreshSchema_FreshSchema_DataCollectionAccess_FreshSchema_FreshSchema_DataCollectionAccess_DataAccess_MockSamplefresh-schema.tmp#FreshSchema_FreshSchema_DataCollectionAccess_FreshSchema_FreshSchema_DataCollectionAccess_DataAccess_OtherDocumentationfresh-schema.tmp#FreshSchema_FreshSchema_DataCollectionAccess_FreshSchema_FreshSchema_DataCollectionAccess_DataAccess_DatasetPID
Properties
content complex
Children DataAvailability, DataCitation, DataQuality, DatasetPID, MockSample, OtherDocumentation, UseStatement, VariableDictionnary
[ top ]
Element FreshSchema / DataCollectionAccess / DataAccess / DataQuality
Namespace No namespace
Annotations
Qualité des données
Data quality
Diagram
Diagramfresh-schema.tmp#FreshSchema_FreshSchema_DataCollectionAccess_FreshSchema_FreshSchema_DataCollectionAccess_DataAccess_FreshSchema_FreshSchema_DataCollectionAccess_FreshSchema_FreshSchema_DataCollectionAccess_DataAccess_DataQuality_UsedStandardsfresh-schema.tmp#FreshSchema_FreshSchema_DataCollectionAccess_FreshSchema_FreshSchema_DataCollectionAccess_DataAccess_FreshSchema_FreshSchema_DataCollectionAccess_FreshSchema_FreshSchema_DataCollectionAccess_DataAccess_DataQuality_QualityProcedure
Properties
content complex
Children QualityProcedure, UsedStandards
[ top ]
Element FreshSchema / DataCollectionAccess / DataAccess / DataQuality / UsedStandards
Namespace No namespace
Annotations
Standard(s) ou nomenclature(s) employé(s)
Standard(s) or nomenclature(s) used
Diagram
Diagram
Type xsd:string
Properties
content simple
minOccurs 0
maxOccurs unbounded
[ top ]
Element FreshSchema / DataCollectionAccess / DataAccess / DataQuality / QualityProcedure
Namespace No namespace
Annotations
Procédure qualité utilisée
Quality procedure used
Diagram
Diagram
Type xsd:string
Properties
content simple
minOccurs 0
maxOccurs unbounded
[ top ]
Element FreshSchema / DataCollectionAccess / DataAccess / DataAvailability
Namespace No namespace
Annotations
Disponibilité du jeu de données
Data availability
Diagram
Diagramfresh-schema.tmp#FreshSchema_FreshSchema_DataCollectionAccess_FreshSchema_FreshSchema_DataCollectionAccess_DataAccess_FreshSchema_FreshSchema_DataCollectionAccess_FreshSchema_FreshSchema_DataCollectionAccess_DataAccess_DataAvailability_IndividualDataAccessfresh-schema.tmp#FreshSchema_FreshSchema_DataCollectionAccess_FreshSchema_FreshSchema_DataCollectionAccess_DataAccess_FreshSchema_FreshSchema_DataCollectionAccess_FreshSchema_FreshSchema_DataCollectionAccess_DataAccess_DataAvailability_AggregatedDataAccessfresh-schema.tmp#FreshSchema_FreshSchema_DataCollectionAccess_FreshSchema_FreshSchema_DataCollectionAccess_DataAccess_FreshSchema_FreshSchema_DataCollectionAccess_FreshSchema_FreshSchema_DataCollectionAccess_DataAccess_DataAvailability_DataAccessRequestToolfresh-schema.tmp#FreshSchema_FreshSchema_DataCollectionAccess_FreshSchema_FreshSchema_DataCollectionAccess_DataAccess_FreshSchema_FreshSchema_DataCollectionAccess_FreshSchema_FreshSchema_DataCollectionAccess_DataAccess_DataAvailability_DataFileCompletenessfresh-schema.tmp#FreshSchema_FreshSchema_DataCollectionAccess_FreshSchema_FreshSchema_DataCollectionAccess_DataAccess_FreshSchema_FreshSchema_DataCollectionAccess_FreshSchema_FreshSchema_DataCollectionAccess_DataAccess_DataAvailability_DataLocation
Properties
content complex
Children AggregatedDataAccess, DataAccessRequestTool, DataFileCompleteness, DataLocation, IndividualDataAccess
[ top ]
Element FreshSchema / DataCollectionAccess / DataAccess / DataAvailability / IndividualDataAccess
Namespace No namespace
Annotations
Accès aux données individuelles
Access to individual data
Diagram
Diagramfresh-schema.tmp#CvIdType_valuefresh-schema.tmp#CvIdType_URIfresh-schema.tmp#CvIdType
Type CvIdType
Properties
content complex
Children URI, value
[ top ]
Element FreshSchema / DataCollectionAccess / DataAccess / DataAvailability / AggregatedDataAccess
Namespace No namespace
Annotations
Modalités de mise à disposition des données agrégées
Conditions under which the aggregated data are made available
Diagram
Diagram
Type xsd:string
Properties
content simple
minOccurs 0
[ top ]
Element FreshSchema / DataCollectionAccess / DataAccess / DataAvailability / DataAccessRequestTool
Namespace No namespace
Annotations
Outil de demande d'accès aux données
Data access request tool
Diagram
Diagramfresh-schema.tmp#FreshSchema_FreshSchema_DataCollectionAccess_FreshSchema_FreshSchema_DataCollectionAccess_DataAccess_FreshSchema_FreshSchema_DataCollectionAccess_FreshSchema_FreshSchema_DataCollectionAccess_DataAccess_DataAvailability_FreshSchema_FreshSchema_DataCollectionAccess_FreshSchema_FreshSchema_DataCollectionAccess_DataAccess_FreshSchema_FreshSchema_DataCollectionAccess_FreshSchema_FreshSchema_DataCollectionAccess_DataAccess_DataAvailability_DataAccessRequestTool_DataAccessRequestToolAvailablefresh-schema.tmp#FreshSchema_FreshSchema_DataCollectionAccess_FreshSchema_FreshSchema_DataCollectionAccess_DataAccess_FreshSchema_FreshSchema_DataCollectionAccess_FreshSchema_FreshSchema_DataCollectionAccess_DataAccess_DataAvailability_FreshSchema_FreshSchema_DataCollectionAccess_FreshSchema_FreshSchema_DataCollectionAccess_DataAccess_FreshSchema_FreshSchema_DataCollectionAccess_FreshSchema_FreshSchema_DataCollectionAccess_DataAccess_DataAvailability_DataAccessRequestTool_DataAccessRequestToolLocation
Properties
content complex
minOccurs 0
Children DataAccessRequestToolAvailable, DataAccessRequestToolLocation
[ top ]
Element FreshSchema / DataCollectionAccess / DataAccess / DataAvailability / DataAccessRequestTool / DataAccessRequestToolAvailable
Namespace No namespace
Annotations
Existe-t-il un outil de demande d'accès aux données ?
A data access request tool is it available ?
Diagram
Diagram
Type xsd:boolean
Properties
content simple
minOccurs 0
[ top ]
Element FreshSchema / DataCollectionAccess / DataAccess / DataAvailability / DataAccessRequestTool / DataAccessRequestToolLocation
Namespace No namespace
Annotations
Lien vers l'outil de demande d'accès
Link to the data access request tool
Diagram
Diagram
Type xsd:anyURI
Properties
content simple
minOccurs 0
[ top ]
Element FreshSchema / DataCollectionAccess / DataAccess / DataAvailability / DataFileCompleteness
Namespace No namespace
Annotations
Complétude des fichiers des données
Data file completeness
Diagram
Diagram
Type xsd:string
Properties
content simple
minOccurs 0
[ top ]
Element FreshSchema / DataCollectionAccess / DataAccess / DataAvailability / DataLocation
Namespace No namespace
Annotations
Localisation des données
Data location
Diagram
Diagram
Type xsd:string
Properties
content simple
minOccurs 0
[ top ]
Element FreshSchema / DataCollectionAccess / DataAccess / UseStatement
Namespace No namespace
Annotations
Conditions d'usage
Use conditions
Diagram
Diagramfresh-schema.tmp#FreshSchema_FreshSchema_DataCollectionAccess_FreshSchema_FreshSchema_DataCollectionAccess_DataAccess_FreshSchema_FreshSchema_DataCollectionAccess_FreshSchema_FreshSchema_DataCollectionAccess_DataAccess_UseStatement_AccessConditionsfresh-schema.tmp#FreshSchema_FreshSchema_DataCollectionAccess_FreshSchema_FreshSchema_DataCollectionAccess_DataAccess_FreshSchema_FreshSchema_DataCollectionAccess_FreshSchema_FreshSchema_DataCollectionAccess_DataAccess_UseStatement_AccessRestrictionsfresh-schema.tmp#FreshSchema_FreshSchema_DataCollectionAccess_FreshSchema_FreshSchema_DataCollectionAccess_DataAccess_FreshSchema_FreshSchema_DataCollectionAccess_FreshSchema_FreshSchema_DataCollectionAccess_DataAccess_UseStatement_AdditionalDataAccessLinkfresh-schema.tmp#FreshSchema_FreshSchema_DataCollectionAccess_FreshSchema_FreshSchema_DataCollectionAccess_DataAccess_FreshSchema_FreshSchema_DataCollectionAccess_FreshSchema_FreshSchema_DataCollectionAccess_DataAccess_UseStatement_NonDisclosureAgreementfresh-schema.tmp#FreshSchema_FreshSchema_DataCollectionAccess_FreshSchema_FreshSchema_DataCollectionAccess_DataAccess_FreshSchema_FreshSchema_DataCollectionAccess_FreshSchema_FreshSchema_DataCollectionAccess_DataAccess_UseStatement_DataInformationContact
Properties
content complex
Children AccessConditions, AccessRestrictions, AdditionalDataAccessLink, DataInformationContact, NonDisclosureAgreement
[ top ]
Element FreshSchema / DataCollectionAccess / DataAccess / UseStatement / AccessConditions
Namespace No namespace
Annotations
Condition d'accès aux données
Data access conditions
Diagram
Diagram
Type xsd:string
Properties
content simple
minOccurs 0
[ top ]
Element FreshSchema / DataCollectionAccess / DataAccess / UseStatement / AccessRestrictions
Namespace No namespace
Annotations
Restrictions d'accès
Access restrictions
Diagram
Diagram
Type xsd:string
Properties
content simple
minOccurs 0
[ top ]
Element FreshSchema / DataCollectionAccess / DataAccess / UseStatement / AdditionalDataAccessLink
Namespace No namespace
Annotations
Diagram
Type xsd:string
Properties
[ top ]
Element FreshSchema / DataCollectionAccess / DataAccess / UseStatement / NonDisclosureAgreement
Namespace No namespace
Annotations
Accord de confidentialité
Non-disclosure agreement
Diagram
Diagram
Type xsd:string
Properties
content simple
minOccurs 0
[ top ]
Element FreshSchema / DataCollectionAccess / DataAccess / UseStatement / DataInformationContact
Namespace No namespace
Annotations
Personnes à contacter pour obtenir les renseignements concernant les données
Contact person for data information
Diagram
Diagramfresh-schema.tmp#FreshSchema_FreshSchema_DataCollectionAccess_FreshSchema_FreshSchema_DataCollectionAccess_DataAccess_FreshSchema_FreshSchema_DataCollectionAccess_FreshSchema_FreshSchema_DataCollectionAccess_DataAccess_UseStatement_FreshSchema_FreshSchema_DataCollectionAccess_FreshSchema_FreshSchema_DataCollectionAccess_DataAccess_FreshSchema_FreshSchema_DataCollectionAccess_FreshSchema_FreshSchema_DataCollectionAccess_DataAccess_UseStatement_DataInformationContact_DIContactNamefresh-schema.tmp#FreshSchema_FreshSchema_DataCollectionAccess_FreshSchema_FreshSchema_DataCollectionAccess_DataAccess_FreshSchema_FreshSchema_DataCollectionAccess_FreshSchema_FreshSchema_DataCollectionAccess_DataAccess_UseStatement_FreshSchema_FreshSchema_DataCollectionAccess_FreshSchema_FreshSchema_DataCollectionAccess_DataAccess_FreshSchema_FreshSchema_DataCollectionAccess_FreshSchema_FreshSchema_DataCollectionAccess_DataAccess_UseStatement_DataInformationContact_DIContactMail
Properties
content complex
minOccurs 0
maxOccurs unbounded
Children DIContactMail, DIContactName
[ top ]
Element FreshSchema / DataCollectionAccess / DataAccess / UseStatement / DataInformationContact / DIContactName
Namespace No namespace
Annotations
Prénom NOM du contact
First name LAST NAME of the contact
Diagram
Diagram
Type xsd:string
Properties
content simple
[ top ]
Element FreshSchema / DataCollectionAccess / DataAccess / UseStatement / DataInformationContact / DIContactMail
Namespace No namespace
Annotations
Email du contact
Contact email
Diagram
Diagram
Type xsd:string
Properties
content simple
[ top ]
Element FreshSchema / DataCollectionAccess / DataAccess / DataCitation
Namespace No namespace
Annotations
Obligations liées à l’usage des donnée
Obligations rerlated to data use
Diagram
Diagramfresh-schema.tmp#FreshSchema_FreshSchema_DataCollectionAccess_FreshSchema_FreshSchema_DataCollectionAccess_DataAccess_FreshSchema_FreshSchema_DataCollectionAccess_FreshSchema_FreshSchema_DataCollectionAccess_DataAccess_DataCitation_DataCitationRequirementfresh-schema.tmp#FreshSchema_FreshSchema_DataCollectionAccess_FreshSchema_FreshSchema_DataCollectionAccess_DataAccess_FreshSchema_FreshSchema_DataCollectionAccess_FreshSchema_FreshSchema_DataCollectionAccess_DataAccess_DataCitation_DataCitationStatement
Properties
content complex
minOccurs 0
Children DataCitationRequirement, DataCitationStatement
[ top ]
Element FreshSchema / DataCollectionAccess / DataAccess / DataCitation / DataCitationRequirement
Namespace No namespace
Annotations
Reporting requirement
Obligation de transmission des travaux
Diagram
Diagram
Type xsd:string
Properties
content simple
minOccurs 0
[ top ]
Element FreshSchema / DataCollectionAccess / DataAccess / DataCitation / DataCitationStatement
Namespace No namespace
Annotations
Obligation de citation
Citation requirement
Diagram
Diagram
Type xsd:string
Properties
content simple
minOccurs 0
[ top ]
Element FreshSchema / DataCollectionAccess / DataAccess / VariableDictionnary
Namespace No namespace
Annotations
Dictionnaire des variables
Data dictionary
Diagram
Diagramfresh-schema.tmp#FreshSchema_FreshSchema_DataCollectionAccess_FreshSchema_FreshSchema_DataCollectionAccess_DataAccess_FreshSchema_FreshSchema_DataCollectionAccess_FreshSchema_FreshSchema_DataCollectionAccess_DataAccess_VariableDictionnary_VariableDictionnaryAvailablefresh-schema.tmp#FreshSchema_FreshSchema_DataCollectionAccess_FreshSchema_FreshSchema_DataCollectionAccess_DataAccess_FreshSchema_FreshSchema_DataCollectionAccess_FreshSchema_FreshSchema_DataCollectionAccess_DataAccess_VariableDictionnary_VariableDictionnaryDetails
Properties
content complex
minOccurs 0
Children VariableDictionnaryAvailable, VariableDictionnaryDetails
[ top ]
Element FreshSchema / DataCollectionAccess / DataAccess / VariableDictionnary / VariableDictionnaryAvailable
Namespace No namespace
Annotations
Existe-t-il un dictionnaire des variables ?
A data dictionary is it available ?
Diagram
Diagram
Type xsd:boolean
Properties
content simple
[ top ]
Element FreshSchema / DataCollectionAccess / DataAccess / VariableDictionnary / VariableDictionnaryDetails
Namespace No namespace
Annotations
Lien vers le dictionnaire des variables
Link to the data dictionary
Diagram
Diagram
Type xsd:string
Properties
content simple
minOccurs 0
[ top ]
Element FreshSchema / DataCollectionAccess / DataAccess / MockSample
Namespace No namespace
Annotations
Echantillon fictif
Mock sample
Diagram
Diagramfresh-schema.tmp#FreshSchema_FreshSchema_DataCollectionAccess_FreshSchema_FreshSchema_DataCollectionAccess_DataAccess_FreshSchema_FreshSchema_DataCollectionAccess_FreshSchema_FreshSchema_DataCollectionAccess_DataAccess_MockSample_MockSampleAvailablefresh-schema.tmp#FreshSchema_FreshSchema_DataCollectionAccess_FreshSchema_FreshSchema_DataCollectionAccess_DataAccess_FreshSchema_FreshSchema_DataCollectionAccess_FreshSchema_FreshSchema_DataCollectionAccess_DataAccess_MockSample_MockSampleLocation
Properties
content complex
minOccurs 0
Children MockSampleAvailable, MockSampleLocation
[ top ]
Element FreshSchema / DataCollectionAccess / DataAccess / MockSample / MockSampleAvailable
Namespace No namespace
Annotations
Un échantillon fictif du jeu de données est-il disponible ?
A mock sample is it available ?
Diagram
Diagram
Type xsd:boolean
Properties
content simple
[ top ]
Element FreshSchema / DataCollectionAccess / DataAccess / MockSample / MockSampleLocation
Namespace No namespace
Annotations
Lien vers l'échantillon fictif ou vers les renseignements pour y accéder
Link to the sample of to information on how to access it
Diagram
Diagram
Type xsd:string
Properties
content simple
[ top ]
Element FreshSchema / DataCollectionAccess / DataAccess / OtherDocumentation
Namespace No namespace
Annotations
Documentation complémentaire sur les données
Additional documentation on data
Diagram
Diagram
Type xsd:string
Properties
content simple
minOccurs 0
[ top ]
Element FreshSchema / DataCollectionAccess / DataAccess / DatasetPID
Namespace No namespace
Annotations
Identifiant pérenne du recueil de données
Persistent identifier of the dataset
Diagram
Diagramfresh-schema.tmp#DatasetIDType_IDSchemafresh-schema.tmp#DatasetIDType_Identifierfresh-schema.tmp#DatasetIDType
Type DatasetIDType
Properties
content complex
minOccurs 0
maxOccurs unbounded
Children IDSchema, Identifier
[ top ]
Element FreshSchema / DataCollectionAccess / RelatedDocument
Namespace No namespace
Annotations
Documents connexes
Related documents
Diagram
Diagramfresh-schema.tmp#FreshSchema_FreshSchema_DataCollectionAccess_FreshSchema_FreshSchema_DataCollectionAccess_RelatedDocument_DocumentTypefresh-schema.tmp#FreshSchema_FreshSchema_DataCollectionAccess_FreshSchema_FreshSchema_DataCollectionAccess_RelatedDocument_DocumentTitlefresh-schema.tmp#FreshSchema_FreshSchema_DataCollectionAccess_FreshSchema_FreshSchema_DataCollectionAccess_RelatedDocument_DocumentLink
Properties
content complex
minOccurs 0
maxOccurs unbounded
Children DocumentLink, DocumentTitle, DocumentType
[ top ]
Element FreshSchema / DataCollectionAccess / RelatedDocument / DocumentType
Namespace No namespace
Annotations
Type de document
Document type
Diagram
Diagram
Type xsd:string
Properties
content simple
minOccurs 0
[ top ]
Element FreshSchema / DataCollectionAccess / RelatedDocument / DocumentTitle
Namespace No namespace
Annotations
Titre du document
Document title
Diagram
Diagram
Type xsd:string
Properties
content simple
minOccurs 0
[ top ]
Element FreshSchema / DataCollectionAccess / RelatedDocument / DocumentLink
Namespace No namespace
Annotations
Diagram
Type xsd:string
Properties
[ top ]
Element PersonPIDType / URI
Namespace No namespace
Diagram
Diagram
Type xsd:anyURI
Properties
content simple
[ top ]
Element PersonPIDType / PIDSchema
Namespace No namespace
Diagram
Diagram
Type restriction of xsd:string
Properties
content simple
Facets
enumeration ORCID
enumeration IdRef
[ top ]
Complex Type DatasetIDType
Namespace No namespace
Diagram
Diagramfresh-schema.tmp#DatasetIDType_IDSchemafresh-schema.tmp#DatasetIDType_Identifier
Used by
Children IDSchema, Identifier
[ top ]
Complex Type CvIdType
Namespace No namespace
Diagram
Diagramfresh-schema.tmp#CvIdType_valuefresh-schema.tmp#CvIdType_URI
Used by
Children URI, value
[ top ]
Complex Type OrganisationPIDType
Namespace No namespace
Diagram
Diagramfresh-schema.tmp#OrganisationPIDType_PIDSchemafresh-schema.tmp#OrganisationPIDType_URI
Used by
Children PIDSchema, URI
[ top ]
Complex Type InclusionGroupType
Namespace No namespace
Diagram
Diagramfresh-schema.tmp#InclusionGroupType_GroupNamefresh-schema.tmp#InclusionGroupType_GroupDescription
Used by
Children GroupDescription, GroupName
[ top ]
Complex Type InterventionType
Namespace No namespace
Diagram
Diagramfresh-schema.tmp#InterventionType_InterventionNamefresh-schema.tmp#InterventionType_InterventionTypefresh-schema.tmp#InterventionType_InterventionTypeOtherfresh-schema.tmp#InterventionType_InterventionDescritption
Used by
Children InterventionDescritption, InterventionName, InterventionType, InterventionTypeOther
[ top ]
Complex Type PersonPIDType
Namespace No namespace
Diagram
Diagramfresh-schema.tmp#PersonPIDType_URIfresh-schema.tmp#PersonPIDType_PIDSchema
Children PIDSchema, URI
[ top ]